Друзья, будьте осторожны в интернете, и будьте бдительны с покупкой чего и не понятно у кого...
Расскажу как получилось проспать чуток денег.
Я, как вечно на свою голову ищущий приключений, увидел видосик с рекламой трахсивера радар... https://www.youtube.com/watch?v=2bzsAoHlYH8 Ну, как бы стало интересно, ибо такие поделки люблю, и вроде как на видео ниче.
Списался с аффтором, говорит не вопрос, схему получишь после покупки, давай 1200 гривен. Ну, судя по КФ то уже не зря, они есть на ур8лж, точно такие, порядка 300 гривен, думаю и разработка интересная... (знал бы я...)
Купил. Причем когда отправил 1200 гривен, только тогда мне пришла схема....
Это был п___ц. Аматор... Микрон... Блин, Ладно, Собрал... НО!
Аффтырь не учил схемотехнику. И понятие "наводка" или же "емкостная связь" для него совершенно новое!
На прием работает, на ТХ это просто улет, меня по несущей узнавали ))
Даю ссылочки на видео, и пусть страна знает своих героев!
ПРУФ:
http://ur8lv.com/index.php?id=1614162297
это отмазка аффтыря
это аргументы от меня
Думаю пока хватит ))
Кидало! ОСТОРОЖНО! ТРАхСИВЕР РАДАР!!!!
Кидало! ОСТОРОЖНО! ТРАхСИВЕР РАДАР!!!!
Last edited by UR5VCP on 18 Mar 2021, 01:29, edited 1 time in total.
Re: Кидало! ОСТОРОЖНО! ТРАхСИВЕР РАДАР!!!!
Андрей Николаевич, Ваше мнение по схеме?
Re: Кидало! ОСТОРОЖНО! ТРАхСИВЕР РАДАР!!!!
По схемотехнике конечно же есть вопросы - вечерком напишу. А что пришло в ките, ну кроме печатки? 

Re: Кидало! ОСТОРОЖНО! ТРАхСИВЕР РАДАР!!!!
Слезы и ржач. МАХ74 было потом обещано (но правда было "подарено" вместо дохлых са602 аж 4 других, но когда я про МАХ напомнил то это типа "я же тебе подкинул сашки")
Ну так:
- ПЕЧАЛЬНАЯ плата
-фильтр - не его, а тот что на ур8 продается по 300 гривен (единственная вещь стоящая своих денег), правда этот баран его как 10-кварцевый позиционирует, хотя... там наклейка 8-кварцевый..
- полупроводники.... ну кренки левой ногой в мешке выбирались, докупал сам, остальные были все.
- резюки - так же, причем с бодуна и с повязкой на глазах
- кондеры - ну пленочные зеленые еще и остались - спасиииибо )))))
- электролиты - х** там, вообще не было ))))))
Итого = 1200 гривен. Все, завершаю список потому что щас мат начнется ))))))
ЗЫЖ переходники под смдшные сашки потом обещано, хрен с ним, сам сделал ))))) Плата под дипы разведена...
Ну так:
- ПЕЧАЛЬНАЯ плата
-фильтр - не его, а тот что на ур8 продается по 300 гривен (единственная вещь стоящая своих денег), правда этот баран его как 10-кварцевый позиционирует, хотя... там наклейка 8-кварцевый..
- полупроводники.... ну кренки левой ногой в мешке выбирались, докупал сам, остальные были все.
- резюки - так же, причем с бодуна и с повязкой на глазах
- кондеры - ну пленочные зеленые еще и остались - спасиииибо )))))
- электролиты - х** там, вообще не было ))))))
Итого = 1200 гривен. Все, завершаю список потому что щас мат начнется ))))))
ЗЫЖ переходники под смдшные сашки потом обещано, хрен с ним, сам сделал ))))) Плата под дипы разведена...
Re: Кидало! ОСТОРОЖНО! ТРАхСИВЕР РАДАР!!!!
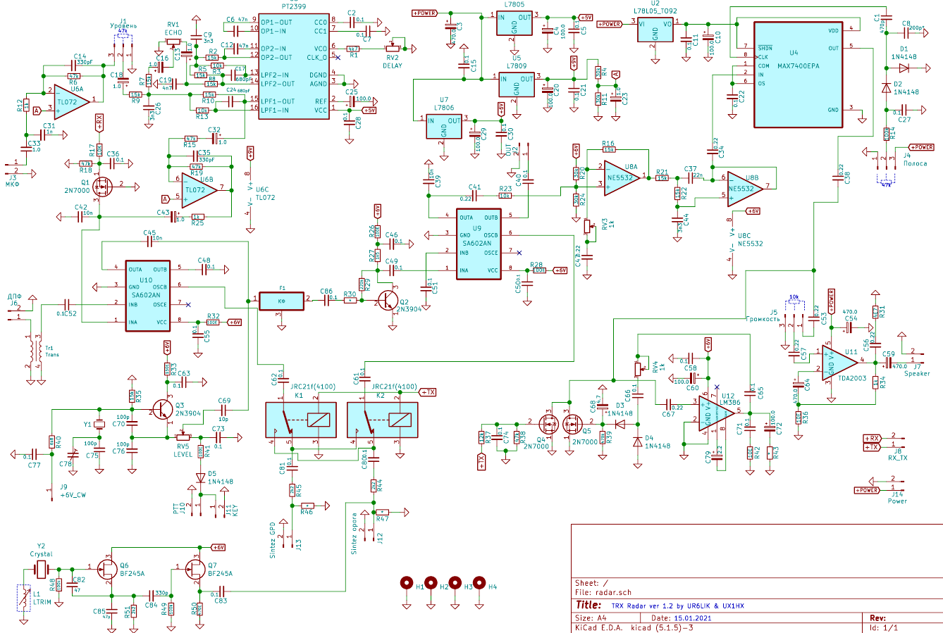
Для начала немного освежим память даташитом по SA612. Входное/выходное 1.5ком. Вход внешнего гетеродина достаточно высокоомный так как сигнал подается на базу транзистора внутреннего генератора.
1. Tr1 типа должен согласовывать ДПФ со входом SA612. Если там ДПФ на 50ом рассчитан то легко посчитать соотношение витков как Sqrt(1500/50)=5.5. Вроде ничего сложного но то как он изображен на схеме (две обмотки) вызывает у меня сомнения в реализуемости. Тут логичнее смотрелся бы автотрансформатор. И даже так достаточно стремное место так как паразитные емкости и индуктивности обмоток будут влиять на АЧХ и КСВ по входу. Тут логичнее было бы или поставить каскад с ОЗ, или "придавить" входное сопротивление SA612 зашунтировав вход на землю скажем до 400ом, или использовать ДПФ с высокоомным выходом, как в MiniYES
2. В режиме передачи я вообще не вижу никаких попыток согласовать выход платы. Напомню что выходное у SA612 составляет 1.5ком. Логично было бы после SA612 поставить биполярный транзистор с нагрузкой в виде ШПТ 1:2 и зашунтировать его 200ом - получили бы выход с гарантированным импедансом в 50ом.
3. КФ не согласован по входу т.к. подлючен к выходу SA612 напрямую. По выходу согласование неэффективное за счет R30. Кроме этого оно еще и нестабильное т.к. входное сопротивление каскада на Q2 может гулять в зависимости от бетты транзистора так как в цепи эмиттера нет резистора ООС. Режим по постоянному току аналогично может гулять и потребуется подбирать резистор R29
4. Коммутация гетеродинов - это полный ахтунг товарищи. Резисторы R44R45 номиналом в 2к2 приводят к тому что реле работают в высокоомной цепи и все емкости контактов передают нам пламенный привет, так как их реактанс начинает быть соизмерим с сопротивлением цепи. Цепи гетеродинов надо делать низкоомные
5. Очень странное включение Q1. Ошибка? Ноухау? Тут логично было бы подавать +RX на затвор а транзистором шунтировать вход на землю. Но не по постоянному току как это на схеме нарисовано, а по переменному
6. Применение LM386 в качестве усилителя АРУ сомнительно - там вполне достаточно было бы обычного ОУ. Так же как и использование TL072 с полевыми транзисторами на входе в микрофонном усилителе - излишество. Даташит дает 18нв шумы у TL072. Для сравнения NE5532 шумит почти в 4 раза меньше - 5нв
1. Tr1 типа должен согласовывать ДПФ со входом SA612. Если там ДПФ на 50ом рассчитан то легко посчитать соотношение витков как Sqrt(1500/50)=5.5. Вроде ничего сложного но то как он изображен на схеме (две обмотки) вызывает у меня сомнения в реализуемости. Тут логичнее смотрелся бы автотрансформатор. И даже так достаточно стремное место так как паразитные емкости и индуктивности обмоток будут влиять на АЧХ и КСВ по входу. Тут логичнее было бы или поставить каскад с ОЗ, или "придавить" входное сопротивление SA612 зашунтировав вход на землю скажем до 400ом, или использовать ДПФ с высокоомным выходом, как в MiniYES
2. В режиме передачи я вообще не вижу никаких попыток согласовать выход платы. Напомню что выходное у SA612 составляет 1.5ком. Логично было бы после SA612 поставить биполярный транзистор с нагрузкой в виде ШПТ 1:2 и зашунтировать его 200ом - получили бы выход с гарантированным импедансом в 50ом.
3. КФ не согласован по входу т.к. подлючен к выходу SA612 напрямую. По выходу согласование неэффективное за счет R30. Кроме этого оно еще и нестабильное т.к. входное сопротивление каскада на Q2 может гулять в зависимости от бетты транзистора так как в цепи эмиттера нет резистора ООС. Режим по постоянному току аналогично может гулять и потребуется подбирать резистор R29
4. Коммутация гетеродинов - это полный ахтунг товарищи. Резисторы R44R45 номиналом в 2к2 приводят к тому что реле работают в высокоомной цепи и все емкости контактов передают нам пламенный привет, так как их реактанс начинает быть соизмерим с сопротивлением цепи. Цепи гетеродинов надо делать низкоомные
5. Очень странное включение Q1. Ошибка? Ноухау? Тут логично было бы подавать +RX на затвор а транзистором шунтировать вход на землю. Но не по постоянному току как это на схеме нарисовано, а по переменному
6. Применение LM386 в качестве усилителя АРУ сомнительно - там вполне достаточно было бы обычного ОУ. Так же как и использование TL072 с полевыми транзисторами на входе в микрофонном усилителе - излишество. Даташит дает 18нв шумы у TL072. Для сравнения NE5532 шумит почти в 4 раза меньше - 5нв
Re: Кидало! ОСТОРОЖНО! ТРАхСИВЕР РАДАР!!!!
На попытку озвучивать пункты 2 и 3 (на 1 я внимание не обращал, ибо сразу поставил автотрансформатор, но протупил и 1 к 3 сделал, но характеристика в норме) "генитальный" разрабоччик ответил что это там и примерно не надо, оно и так отлично работает!
Пункт 4 мне без разницы ибо синтез нормальный же... На том месте где гетеродины я приклеил макетку и сделал регуляторы уровней с синтеза и увч на ТХ.
5 - "да это мой косяк" - это аффтырь сказал. Я же ставил реле, один контакт на ВЧ вход, второй на НЧ, язык на землю, обмотку на +ТХ, иначе в режиме передачи подвозбуды были. За что был раскритикован на форуме "великава разрабочика трахсиверов" - у меня никаких возбудов нету, это ты криворукий! )))))))) Ну да, без усилителя нету.
6 - это просто индикатор степени дол**зма аффтыря, в изначальной схеме "Аматора" выход лмки нагружен на динамик, этот п*с даже не удосужился поставить простой ОУ, а так и оставил УНЧ нагруженный на неуказанного номинала резистор (а иначе там возбуд!), прилепив рядом еще и ТДАшку. Микрофонный усилитель там в принципе не надо. Я использую в Изюминке электректник, и ставлю еще и резистор подстроечный, потому что перекачка. Ну добавлю эхо на РТшке, уровня хватит.
Будет минутка - пофоткаю плату, там поржать найдется с чего. Отдам потом на радиокружок юным техникам, на прием оно неплохо работает, Аматор как Аматор, пусть детки слушают.
Пункт 4 мне без разницы ибо синтез нормальный же... На том месте где гетеродины я приклеил макетку и сделал регуляторы уровней с синтеза и увч на ТХ.
5 - "да это мой косяк" - это аффтырь сказал. Я же ставил реле, один контакт на ВЧ вход, второй на НЧ, язык на землю, обмотку на +ТХ, иначе в режиме передачи подвозбуды были. За что был раскритикован на форуме "великава разрабочика трахсиверов" - у меня никаких возбудов нету, это ты криворукий! )))))))) Ну да, без усилителя нету.
6 - это просто индикатор степени дол**зма аффтыря, в изначальной схеме "Аматора" выход лмки нагружен на динамик, этот п*с даже не удосужился поставить простой ОУ, а так и оставил УНЧ нагруженный на неуказанного номинала резистор (а иначе там возбуд!), прилепив рядом еще и ТДАшку. Микрофонный усилитель там в принципе не надо. Я использую в Изюминке электректник, и ставлю еще и резистор подстроечный, потому что перекачка. Ну добавлю эхо на РТшке, уровня хватит.
Будет минутка - пофоткаю плату, там поржать найдется с чего. Отдам потом на радиокружок юным техникам, на прием оно неплохо работает, Аматор как Аматор, пусть детки слушают.
Re: Кидало! ОСТОРОЖНО! ТРАхСИВЕР РАДАР!!!!
Судя по схеме плата не предназначена для электретника - нет резистора по питанию. Скорее всего она под динамический микрофон - отсюда и избыточное усиление по НЧ как на мой взгляд. С таким усилением и количеством деталей можно было простейший уже и компрессор сделать. А так да - электретный микрофон дает вполне достаточный выход, а SA612 перегружать по входам нельзя - больше 70-100мв лучше не давать так как у нее усиление большое а на выходе еще стоят ограничительные диоды внутри
Re: Кидало! ОСТОРОЖНО! ТРАхСИВЕР РАДАР!!!!
Да компрессор в такой схеме встречными диодами в ОС делается. Я сам поклонник динамических майков, но увы, тангента не разделяет мои вкусы
Да и не везде валяется хороший динамический микрофон, зато электретников - как мусора. Для SA6х2 я даю не более 200мВ по гетеродину, а по НЧ то и не мерял, но делитель гдето 1 к 4 примерно судя по углу резюка...



Re: Кидало! ОСТОРОЖНО! ТРАхСИВЕР РАДАР!!!!
LM386 в компрессоре это пипец
с согласованием SA602 ваще мрак
и зачем там процессор эха
напоминает судьбу трансивера SSB 6.1
там тоже автор начудил 



напоминает судьбу трансивера SSB 6.1

