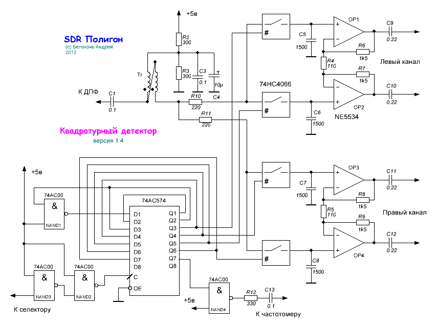
резисторы R10R11 подобраны такого номинала чтобы входное сопротивление составляло 50R. цифровой фазовращатель несколько усложнен с целью выровнять емкостную нагрузку на выходы. входной транс - 6 витков скрутки на кольце 1500
Конденсаторы C5-C8 в 1500пф выбраны из условий работы с картами с частотой оцифровки 192к (собственно на такой карте все и работает). Больший номинал приводит к завалу по краям панорамы.
эта схема показала по замерам MDS в полосе 3кгц -124дбм, что соответствует чувствительности 0,46мкв при СШ=10дб. и это все без увч.
Теперь самое интересное. Как видно из схемы на аудиокарту идет проводов больше чем обычно )) Дело в том что большая часть проф.карт имеют дифференциальные входы (это указывается в документации). Почему бы их не использовать полностью? Тем более что это даст дополнительное подавление синфазной составляющей. Собственно это и сделано. И более того - оно великолепно работает. на данный момент УНЧ и смеситель вообще никак не экранированы, плата лежит сверху на внешней аудиокарте, в 20см комп и два монитора. И абсолютно никаких наводок!
Питание схемы не показано. Цифровая часть запитана +5в. Операционники лучше запитать +/-12в. Но можно также запитать и от однополярного источника +5в, обеспечив должную развязку от цифровой части питания.
SDR "Полигон". Квадратурный детектор
Re: SDR "Полигон". Квадратурный детектор
SDR Полигон - тест чувствительности и SFDR (звук лучше выключить ))
http://youtu.be/w5-7BjVjSrU
s-метр справа проградуирован в dBuV. т.е. 0 соответствует 1мкв. полоса 3кгц.
вначале SDR выключен - видны собственные шумы карты -24dBuV (-131dBm).
включаем SDR - видим его шумы с уровнем -16dBuV (-123dBm).
подаем сигнал 14мгц с Г4-107 уровнем 1мкв (-107dBm). увеличаваем ступенями по 10дб.
при доперегрузочном уровне 90dBuV (-17dBm) измеряем уровень второй гармоники -73дб и третьей -78дб. шумовая дорожка поднялась на 10дб по сравнению с отсутствием сигнала.
при входном уровне 94dBuV (-13dBm) фиксируем перегрузку звуковой карты. итого имеем SFDR=-13-(-123)=110дб. чувствительность 0,5мкв при полосе 3кгц и СШ=10дб.
карта Terratec Phase X-24fw, по паспорту 109dB(A) SNR. максимальное входное напряжение 2Vrms
Интермодуляционные искажения и динамический диапазон:
записал 40ку утром. слушать - стерео )) в конце запаздывает звук за картинкой - это фича программы видеозахвата как выяснилось
http://youtu.be/rAR5q-_3rdU
http://youtu.be/w5-7BjVjSrU
s-метр справа проградуирован в dBuV. т.е. 0 соответствует 1мкв. полоса 3кгц.
вначале SDR выключен - видны собственные шумы карты -24dBuV (-131dBm).
включаем SDR - видим его шумы с уровнем -16dBuV (-123dBm).
подаем сигнал 14мгц с Г4-107 уровнем 1мкв (-107dBm). увеличаваем ступенями по 10дб.
при доперегрузочном уровне 90dBuV (-17dBm) измеряем уровень второй гармоники -73дб и третьей -78дб. шумовая дорожка поднялась на 10дб по сравнению с отсутствием сигнала.
при входном уровне 94dBuV (-13dBm) фиксируем перегрузку звуковой карты. итого имеем SFDR=-13-(-123)=110дб. чувствительность 0,5мкв при полосе 3кгц и СШ=10дб.
карта Terratec Phase X-24fw, по паспорту 109dB(A) SNR. максимальное входное напряжение 2Vrms
Интермодуляционные искажения и динамический диапазон:
записал 40ку утром. слушать - стерео )) в конце запаздывает звук за картинкой - это фича программы видеозахвата как выяснилось
http://youtu.be/rAR5q-_3rdU