Векторный анализатор EU1KY VNA

оборудование и методы измерений
Post Reply
UR5FFR
Site Admin
Posts: 2315
Joined: 21 Apr 2012, 22:00
Позывной: UR5FFR
Location: Odessa

Векторный анализатор EU1KY VNA

Post by UR5FFR »

Страница проекта https://bitbucket.org/kuchura/eu1ky_aa_v3/wiki/Home
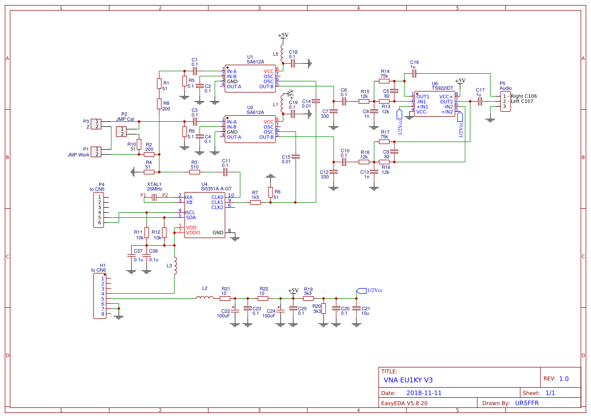
Прибор запустился сразу без всякой настройки. Плату ВЧ-части прибора переразвел под более крупные типоразмеры 1206. Si5351 стоит на переходной панели, т.к. ЛУТом проблематично сделать посадочное место под ее шаг выводов.
В схеме изменений никаких нет. Операционник применен низковольтный TS922
Schematic_VNA-EU1KY-V3-Frontend_Sheet-1_20181202195731.png
2018-12-02 at 19-59-43.png
2018-12-02 at 19-59-43.png (51.22 KiB) Viewed 45090 times
Печатка в архиве в атаче. Так же проект открыт для клонирования и модификации печатки под свои типоразмеры компонент на сервисе EasyEDA: https://easyeda.com/ban.relayer/vna-eu1ky-v3-frontend
Attachments
EU1KY_VNA_FrontEnd_UR5FFR.zip
(230.14 KiB) Downloaded 2611 times
Post Reply