Трансивер с преобразованием вверх Phoenix (Феникс)

UR5FFR
Site Admin
Posts: 2316
Joined: 21 Apr 2012, 22:00
Позывной: UR5FFR
Location: Odessa

Трансивер с преобразованием вверх Phoenix (Феникс)

Post by UR5FFR »

В конструировании самое сложное - придумать название для того что получилось :) Потому что без хорошего названия никакой корабль никуда не поплывет. А коль название выбрано то можно и перейти к технической части.

Опубликовано сравнительно немного конструкций любительских трансиверов с т.н. преобразованием "вверх" - когда первая ПЧ выбирается выше максимальной принимаемой частоты. Это при том, что коммерческие трансиверы используют данную схемотехнику более последних 20 лет. Серьезным сдерживающим фактором было необходимость применения синтезатора для первого гетеродина работающего на сравнительно высокой частоте. Появление в последнее время доступных одночиповых синтезаторов Si570, Si5351 существенно упростило конструирование.

Наиболее известной любительской конструкцией является серия трансиверов SW. Несмотря на то, что трансивер производится уже более 5 лет, схемотехника его практически не претерпела существенных изменений. В трансивере есть масса спорных и сомнительных моментов которые приводят к весьма скромным параметрам тракта в целом [4].

Целью конструирования трансивера "Феникс" было создание простого в повторении тракта, требующего минимум настроек. Исходя из доступности фильтров была выбрана раскладка 1я ПЧ - 45 MHz, вторая ПЧ - 500 kHz. В качестве фильтра по 1й ПЧ используется любой заводской фильтр на 45 MHz с сопротивление около 600 ом. ФОС по 2й ПЧ - ЭМФ. Так как фильтры промышленные, то не составляет сложности приобрести их несколько одинаковых. А это приводит к трансиверу с полностью раздельными трактами приема и передачи, которые используют идентичные фильтры. Такая конструкция упрощает схемотехнику т.к. отпадает необходимость в цепях коммутации по ВЧ. Если при низких частотах ПЧ коммутация не вызывает существенных проблем, то при частоте ПЧ 45 MHz и выше падает развязка в тракте. Так же если ознакомиться со схемотехникой зарубежных промышленных аппаратов то у всех у них тракты максимально раздельные. Это лишний раз подтверждает что направление выбрано правильно. Некоторое избыточное количество деталей с лихвой окупается простотой настройки.

Характеристики приемного тракта очень сильно определяются примененным первым смесителем. Так как первый гетеродин работает в диапазоне частот 47..75 MHz то популярные в последнее время смесители на коммутаторах тут не особо применимы, т.к. из-за задержек переключения будут иметь повышенное затухание. Решено было использовать активный смеситель. Выбор пал на смеситель на четверке полевых транзисторов, аналогичный примененному в TS-590S и TenTec Orion II [1]. Использовалась четверка подобранных J310. Подбор осуществлялся китайским универсальным тестером "всего". Накачку ПТ осуществляет драйвер на 74AC86, который формирует сигнал на затворах в противофазе с достаточной амплитудой для надежного запирания транзисторов. В целом смеситель практически повторяет конструкцию из [2].
Mixer-4xFET.png
Смеситель показал достаточно высокие параметры. В качестве трансформатора T2 можно использовать резонансный контур на частоту первой ПЧ. Это даст 6-8 dB прибавки в усилении, но приведет к деградации динамического диапазона. Как вариант - использование в трансивере двух разных смесителей. Один для НЧ диапазонов с большей динамикой и меньшим усилением и второй для ВЧ диапазонов, с большим усилением. Кстати именно так и поступили в TS-590S.
Настройка смесителя сводится к балансировке подстроечным резистором R2 по минимуму сигнала гетеродина на выходе. Примечательно что балансировка влияет на подавление сигнала гетеродина и не влияет на значение IP3.

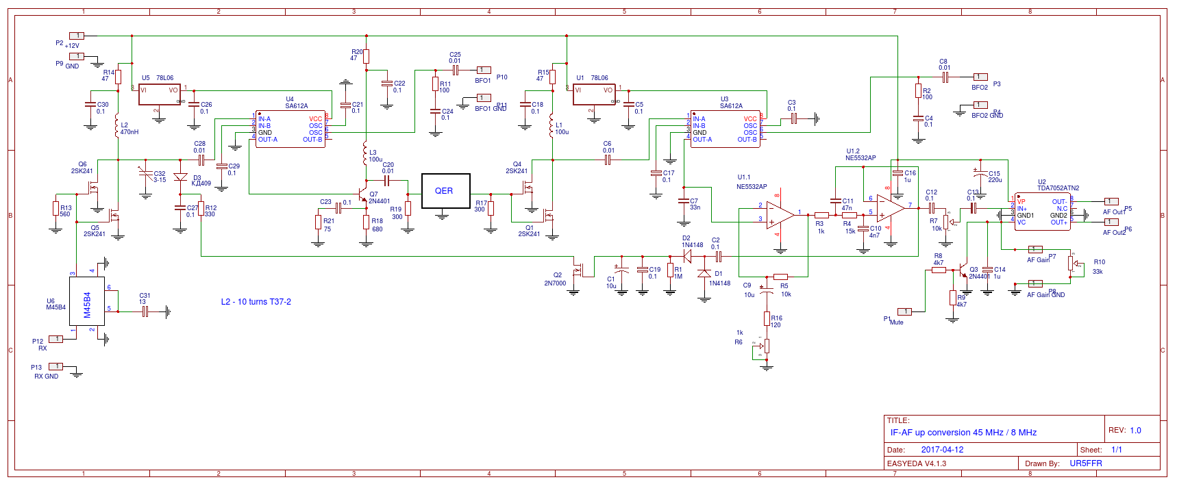
Тракт ПЧ-НЧ сделан по мотивам трансивера "Стрекоза" [3]. После смесителя сигнал с ПЧ 45 MHz попадает на кварцевый фильтр. Я применил фильтры M45B4 с полосой пропускания 7.5 kHz, но могут быть применены любые промышленные фильтры на соответствующие частоты и импедансом порядка 400-600 ом. Например 45K15B или аналогичные. Фильтр согласован по выходу с помощью резистора R13, сопротивление которого равно рекомендуемому сопротивлению нагрузки для примененного фильтра.

Далее сигнал усиливается резонансным каскадом на полевых транзисторах Q5Q6. Нагрузкой каскада является контур L2C32, настроенный на частоту ПЧ, и динамическое сопротивление p-i-n диода D3 осуществляющего АРУ.
Было смакетировано несколько вариантов этого каскада. При использовании апериодической нагрузки в виде дросселя падало усиление и существенно рос уровень шумов. При замене двух 2SK241 на один J310 падало усиление почти на 10 dB, скорее всего из за большей проходной емкости транзистора. Использование резонансной нагрузки оказалось самым оптимальным. Введение АРУ как можно раньше позволило устранить перегрузки второго и третьего смесителей, которые выполнены на достаточно слабеньких SA612.
IF-AF.png
Второй смеситель выполнен на SA612. В качестве ФСС применен ЭМФ ФЭМ-034Н-500-3.1. Могут быть применены другие ЭМФ с соответствующей коррекцией C20C22C23.
После ЭМФ сигнал поступает на каскад УПЧ Q6Q10 и третий смеситель, выполненный так же на SA612. После смесителя напряжение звуковой частоты усиливается каскадом на U8.1 и дополнительно фильтруется активным фильтром на U8.2.

На элементах D2,C14,R6,Q3 выполнена цепь быстрой АРУ, задача которой восстановить усиление тракта после резкого падения уровня входного сигнала. Резистором R29 устанавливают порог срабатывания системы АРУ.

Усиление в тракте равномерно распределено по всем каскадам. 1й каскад УПЧ и второй смеситель обеспечивают 45 dB, еще 35 dB приходится на ЭМФ, 2й УПЧ и 3й смеситель. Общее усиление со входа до выхода 3го смесителя (C39) составляет 80 dB.

Чувствительность тракта не хуже чем 0.5 uV (SSB, С/Ш=10dB). При испытании двухтональным генератором с разносом в 10 kHz динамический диапазон составил 100 dB. При меньшем разносе, когда оба тона попадают в полосу пропускания фильтра на 45 MHz динамический диапазон будет меньше.

Частоты гетеродинов формирует синтезатор собственной разработки на Si570/Si5351.

Детали
SA612 можно заменить на аналоги. У меня например работают самые дешевые NE602, купленные на ebay у китайцев.
В каскадах УПЧ вместо пары 2SK241 можно применить один BF998. При этом на второй затвор необходимо подать смещение порядка 8 вольт (выбирается по максимальному усилению).

NE5532 можно заменить на любые операционные усилители. Коэффициент шума для них не критичен.
КД409 можно заменить на КД510А или импортные pin диоды BAR64, BA591 и подобные. Детальное исследование поведения различных диодов в системе АРУ есть в [3].
Q3 - любой кремниевый, например 2N2222 и т.п.
Катушка L1 содержит 10 витков на кольце T37-2. Можно использовать подходящие кольца 30ВЧ (с изменением количества витков), либо применить готовый дроссель на 470 nH.

Номиналы R3 и C12 зависят от применяемого фильтра и указаны в его даташите.

ЭМФ может быть любой из того что есть, но необходимо подобрать значения конденсаторов C1,C3,C4. Делается это на макетке следующим образом. Вместо C3 и C4 ставим переменные конденсаторы по 150-200 pF. Сигнал частотой 500 kHz подаем с ГСС через резистор сопротивлением 1.5 kOm. Именно такое выходное сопротивление имеет смеситель на SA612. Подключаем осциллограф или ВЧ-вольтметр ко второй обмотке ЭМФ. Варьируя значения конденсаторов добиваемся максимального напряжения на выходе. После чего параллельно второй обмотки ЭМФ подключаем переменный конденсатор в 200 pF и настраиваем его в резонанс. Измеряем емкости и впаиваем в схему постоянные конденсаторы. Несмотря на длинное описание вся процедура заняла 5 минут.

Настройка тракта сводится к настройке в резонанс L1C13 по получению максимального усиления.

Литература
1. Активный смеситель TS-590S и TenTec Orion II
2. Vasily Ivanenko, QRP HomeBuilder - QRPHB
3. UR5FFR, Трансивер DragonFly (Стрекоза)
4. UR5FFR, Согласование смесителя в трансиверах SW2013/SW2015/SW2016
UR5FFR
Site Admin
Posts: 2316
Joined: 21 Apr 2012, 22:00
Позывной: UR5FFR
Location: Odessa

Re: Трансивер с преобразованием вверх Phoenix (Феникс)

Post by UR5FFR »

В тракте с минимальными переделками вместо ЭМФ можно применить кварцевый фильтр. Выходное сопротивление смесителя на SA612 составляет 1.5 kOm. При использовании высокоомных фильтров необходимо рассчитать согласование по входу с помощью конденсатора либо Г-образной цепочки. Выход фильтра нагружаем на резистор равный его характеристическому сопротивлению который устанавливается вместо C20. Расчеты проще всего выполнить в RFSimm99.

В случае применения низкоомных фильтров (например QER) такое согласование приведет к падению усиления. Его можно компенсировать применив дополнительный каскад на транзисторе Q7
UP-conversion-45-MHz-QER.png
Номиналы R19R17 устанавливаются равными характеристическому сопротивлению фильтра. Номинал R21 управляет усилением каскада Кус=R19/(2*R21). При указанных номиналах коэффициент усиления этого каскада 6 dB. Не следует сильно форсировать тут усиление, т.к. это может ухудшить динамику - не забываем что первая ПЧ у нас достаточно "широкая" - 15 kHz.

По постоянному току каскад Q7 использует потенциал на выходе SA612 равный 5 вольт (при питании микросхемы напряжением 6 вольт). При этом коллектор транзистора подключен к шине 12 вольт. Ток коллектора равен

(5v-0.7v)/R18 = (5-0.7)/680 = 6mA

При необходимости его можно варьировать изменяя номинал R18
UR5FFR
Site Admin
Posts: 2316
Joined: 21 Apr 2012, 22:00
Позывной: UR5FFR
Location: Odessa

Re: Трансивер с преобразованием вверх Phoenix (Феникс)

Post by UR5FFR »

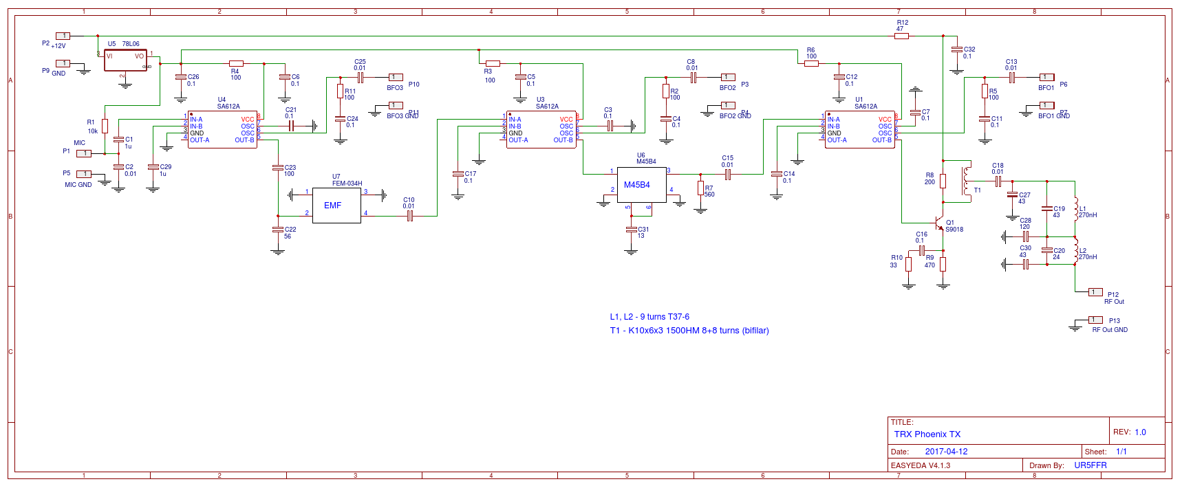
Тракт передачи не имеет никаких особенностей и выполнен полностью на SA612.
TRX-Phoenix-TX.png
Тракт рассчитан на подключение электретного микрофона. Выход ЭМФ нагружен напрямую на вход SA612. Есть применить тут резонансный контур как по входу то это приведет к перегрузке второго смесителя и несимметричному ограничению сигнала. На выходе установлен УВЧ на Q1 который не только усиливает сигнал на 10 dB, но и обеспечивает выходное сопротивление равное 50 om (SA612 имеет выходное сопротивление 1.5 kOm). Во избежании завалов на ВЧ диапазонах тут рекомендуется применять транзисторы с граничной частотой не менее 500-600 MHz (2SC1907, S9018, BFR93). Я применил S9018 который имеет Ft=800 MHz. В случае применения СВЧ транзисторов типа BFR93 необходимо применять стандартные меры по предотвращению самовозбуждения - резисторы/бусинки в цепи базы.

Настройка тракта сводится к подбору конденсаторов C22C23 в зависимости от примененного ЭМФ. Процедура идентична описанной ранее для тракта RX. В случае идентичных ЭМФ номиналы совпадают с ранее найденными для тракта RX.
UR5FFR
Site Admin
Posts: 2316
Joined: 21 Apr 2012, 22:00
Позывной: UR5FFR
Location: Odessa

Re: Трансивер с преобразованием вверх Phoenix (Феникс)

Post by UR5FFR »

При использовании в смесителе в качестве трансформатора контура настроенного на частоту первой ПЧ был получен выигрыш в усилении 7 dB. Трансформатор был выполнен на кольце T37-6 и содержал 8 витков скрутки. Подстроечный конденсатор был включен в одно из плеч (от стока на землю).
При этом параметр IP3 смесителя ухудшился. С +30 dBm он упал до +15.6 dBm. Это эквивалентно уменьшению динамического диапазона на 10 dB - со 100 dB до 90 dB.

Была так же опробована модификация такого смесителя описанная в патенте [1]
US8558605.png
US8558605.png (14.47 KiB) Viewed 70519 times
Были использованы биполярные транзисторы S9018. Смещение на базах составляло 5V (стабилизированное). Нагрузка была нерезонансная. При этом коэффициент передачи упал на 3 dB, а IP3 ухудшился на 8 dB и составил +22 dBm. Такая модификация смесителя нецелесообразна ввиду деградации всех параметров.

Параметры смесителя оказались критичны к сопротивлению резисторов в истоках. В приведенной ниже табличке сведены измерения для различных номиналов
measure-ip3.png
measure-ip3.png (4.29 KiB) Viewed 70487 times
При значении меньше 220 ом растет уровень шума смесителя, при значениях больше 470 ом падает коэффициент передачи. Исходя из этих измерений я остановился на значении 220 ом.
При использовании полевых транзисторов других типов значения резисторов необходимо подбирать по максимуму динамического диапазона.

Литература
1. Frequency mixer topology providing high linearity, low noise and high gain. Patent US8558605
UR5FFR
Site Admin
Posts: 2316
Joined: 21 Apr 2012, 22:00
Позывной: UR5FFR
Location: Odessa

Re: Трансивер с преобразованием вверх Phoenix (Феникс)

Post by UR5FFR »

Проекты на сервисе EasyEDA со схемами и печатными платами

1. Phoenix active mixer
2. Phoenix RX
3. Phoenix TX

Все печатки рассчитаны на планарный "бездырочный" монтаж обычных выводных деталей. Подробности видны на фотою Платы в собранном виде: слева - TX, справа вверху - RX, внизу - первый смеситель.
DSC05323.jpg
DSC05323.jpg (290.81 KiB) Viewed 70439 times
UR5FFR
Site Admin
Posts: 2316
Joined: 21 Apr 2012, 22:00
Позывной: UR5FFR
Location: Odessa

Re: Трансивер с преобразованием вверх Phoenix (Феникс)

Post by UR5FFR »

Схему АРУ приемника можно модифицировать добавив цепь быстрой разрядки. Таким образом мы получаем быстрое время "отпускания" АРУ. Дополнительные элементы обведены на схеме красным (кроме диода D1)
Fast-AGC-mod.png
Скорость "отпускания" можно регулировать варьируя номиналы R17C33.
Если на базу транзистора Q7 через резистор сопротивлением примерно 10 kOm подать через переключатель с фиксацией плюсовое напряжение питания то мы получим возможность переключаться между медленной и быстрой АРУ

UPD обновлена схема в первом посте
UR5FFR
Site Admin
Posts: 2316
Joined: 21 Apr 2012, 22:00
Позывной: UR5FFR
Location: Odessa

Re: Трансивер с преобразованием вверх Phoenix (Феникс)

Post by UR5FFR »

Для приемника с непрерывным перекрытием КВ неплохо бы иметь и AM-детектор - вдруг захочется по вещательным бендам пройтись послушать. Но усложнять схемотехнику вводя дополнительные фильтры и детектор тоже не сильно хочется, т.к. трансивер изначально предназначен для работы SSB и прием AM - это просто дополнительная "фишка".

В ходе различных экспериментов было выявлено что SA612 достаточно неплохо работает как AM-детектор если на нее не подавать сигнал гетеродина. Коэффициент передачи при этом составляет примерно -10..-12 dB, что не так уж и плохо. Это позволяет не вводя никаких изменений в схему принимать AM просто отключив третий гетеродин.

Чтобы поднять чувствительность необходимо включить SA612 в режиме перемножителя. При этом между ножками 1 и 6 устанавливается конденсатор 10nF, а 6я нога отключается от R24C33. Но такая доработка потребует уже дополнительных цепей коммутации для переключения режима детектирования сигнала.

Так же выяснилось, что AM вполне сносно принимается даже используя сравнительлно узкий однополосный ЭМФ. При этом настройка на станцию получается немного сдвинута а 300-400 Hz. В этом случае через фильтр проходит несущая и одна из боковых полос, и в дальнейшем детектируются в SA612. Конечно высокие частоты беспощадно обрезаются, но слушать сигнал вполне можно

Литература
1. AM Receiver with Synchro Detector
UR5FFR
Site Admin
Posts: 2316
Joined: 21 Apr 2012, 22:00
Позывной: UR5FFR
Location: Odessa

Re: Трансивер с преобразованием вверх Phoenix (Феникс)

Post by UR5FFR »

Существенным недостатком 1й версии трансивера является очень слабая динамика в пределах пропускания фильтра первой ПЧ 45MHz. Это связано с тем что вторым смесителем используется SA612, имеющая IP3=-12dBm. Еще больше ухудшает этот параметр каскад УПЧ перед вторым смесителем. К слову аналогичные проблемы имеют и все тракты трансиверов SW - слабенький второй смеситель на TA7358 с динамикой не лучше (если не хуже) чем у SA612.
При использовании узкого фильтра первой ПЧ на 7.5kHz это практически неощутимо. Но при использование распространенных фильтров с полосой 15kHz "соседи" с мощными сигналами будут создавать проблемы при приеме.

Все это привело к переработке схемы, основной целью которой было повышение динами в полосе 1й ПЧ. Схема 2й версии приемного тракта получилась следующая:
Phoenix.2.0.RX.Schematic.png
Первый смеситель выполнен на коммутаторе FSA3157. Несмотря на отсутствие какого-либо привычного согласования с фильтром первой ПЧ параметр IP3 составляет +29dBm при разнице тонов в 10kHz (оба тона вне полосы пропускания первой ПЧ). Отфильтрованный сигнал поступает на каскад УПЧ на полевых транзисторах J1J2. Задача этого каскада согласовать достаточно высокое сопротивление первого фильтра (порядка 500ом) с вторым смесителем и ЭМФ. Каскад работает при суммарном токе порядка 50mA, имеет сравнительно небольшой Кус~=8dB и IP3=+21dBm. Учитывая ослабление первого смесителя и фильтра IP3 внутри полосы пропускания первой ПЧ имеет значение не хуже +28dBm.

Второй смеситель так же выполнена на коммутаторе FSA3157. Его нагрузкой является обмотка ЭМФ в режиме последовательного резонанса с C4.

Тракт после ЭМФ особенностей не имеет и повторяет схемотехнику 1й версии трансивера. УПЧ на BF998 нагружен на резонансный контур L3С3 (используется промышленный дроссель). АРУ реализована на диоде D1. На элементах D2C14R6Q3 реализована цепь быстрой АРУ. Ее можно отключить подав положительное напряжение на разъем P2.

Полученные параметры: чувствительность SSB не хуже 0,5uV при С/Ш 10dB, ДД 100dB в полосе 3kHz.

Приемный тракт собран на плате без отверстий. Монтаж деталей со стороны дорожек. Обратная сторона - земля. Печатка под ЛУТ и расположение деталей в атаче.
Так же открыт проект на сервисе EasyEDA со схемой и печаткой Phoenix 2.0 RX

Трансформаторы намотаны скруткой на кольцах. T1, T4 - в три провода, T2 - в два провода. Резисторами R12R19 выставляется оптимальное смещение на ключах с точки зрения получения минимальных интермодуляционных искажений. C4C1C3 подбираются по максимуму сигнала на выходе тракта. R29 выставляет уровень усиления УНЧ и порог срабатывания АРУ. Q5 BF998WR применен "правый". При использовании "левых" BF998 надо изменить печатку. При этом надо быть внимательным т.к. неправильное включение BF998 (сток/исток поменяны местами) приводит к выходу из строя ЭМФ, т.к. через его обмотку и защитные диоды ПТ начинает течь большой ток.
UR5FFR
Site Admin
Posts: 2316
Joined: 21 Apr 2012, 22:00
Позывной: UR5FFR
Location: Odessa

Re: Трансивер с преобразованием вверх Phoenix (Феникс)

Post by UR5FFR »

2я версия тракта несмотря на повышенную динамику имеет некоторые недостатки. В частности не достаточно усиление по ПЧ, что приходится компенсировать усилением по НЧ. Использование пассивного первого смесителя не позволяет получить оптимальные характеристики чувствителньости.
В результате получился тракт 3.0 со следующей схемой
Schematic.png
Первый смеситель заменен на активный на 4ке J310. Увеличено усиление 1го каскад УПЧ на транзисторах J1J2J8. Добавлен дополнительный каскад УПЧ на J7 с дополнительной цепочкой АРУ D4R9. В результате увеличилась глубина АРУ и снизились требования к диодам D1D4 - в случае отсутствия pin-диодов их можно заменить на любые кремниевые.
Добавлен конденсатор C16 для защиты ЭМФ от пробоя обмотки постоянным током.
UR5FFR
Site Admin
Posts: 2316
Joined: 21 Apr 2012, 22:00
Позывной: UR5FFR
Location: Odessa

Re: Трансивер с преобразованием вверх Phoenix (Феникс)

Post by UR5FFR »

В процессе работы с 3й версией тракта было выявлено несколько серьезных проблем. Во втором УПЧ на транзисторах Q5J7 усиление по каскадам распределено крайне неравномерно. Первый каскад за счет резонансной нагрузки дает почти 37dB усиления, а второй каскад - всего 2dB (при этом не забываем что он согласовывает высокое выходное сопротивление первого каскада со сравнительно низким входным сопротивлением SA612). В целом такой перекос пагубно влияет на устойчивость УПЧ.

Вторая проблема - первый УПЧ на тройке J310. Измерения показали что его входное сопротивление на частоте 1й ПЧ 45MHz составляет всего 150-180 ом, что приводит к ухудшению соотношения сигнал/шум в тракте, рассогласованию фильтра U4 и, как следствие, увеличение неравномерности в полосе пропускания. Одним из вариантов решения проблемы было CLC цепочка согласования (типа Т-тюнера) включенная между фильтром и входом УПЧ. Но это приводило к подстроечным элементам в тракте, от чего хотелось уйти.
IF amp mod.png
IF amp mod.png (18.62 KiB) Viewed 67863 times
Поэтому от такого варианта решено было отказаться. Для реализации сравнительно высокого входного сопротивления был использован каскад ОК+ОЭ.
Phoenix RX 3.1
Phoenix RX 3.1
Такое решение обеспечило идеальное согласование фильтра и плоскую АЧХ в полосе пропускания. Для обеспечения низких искажений ток коллектора транзисторов Q2Q1 составляет 20и 50 ма соответственно. Дополнительно снижает искажения цепочка ООС R1R41. Резистор R42 выравнивает АЧХ, так как каскад работает на реактивную нагрузку в виде второго смесителя и ЭМФ.

Второй УПЧ так же был переделан и стал апериодическим. Оба каскада выполнены на J310 с резистивной нагрузкой. При такой схемотехнике усиление каждого каскада составляет порядка 15dB.

В целом усиление покаскадно распределяется следующим образом

Code: Select all

1й смеситель ......... +1dB
фильтр      ......... -2dB
1й УПЧ       ......... +18dB
2й смеситель ......... -6dB
ЭМФ      ......... +4dB
2й УПЧ    ......... +30dB
3й смеситель ......... +18dB
УНЧ       ......... > +25dB
Так как АРУ начинает работать примерно с 700мв на выходе УНЧ, то при минимальном усилении УНЧ порог срабатывания АРУ составляет 23мкв, что соответствует уровню S8. Увеличивая усиление УНЧ резистором R29 порог срабатывания АРУ можно уменьшить до уровней S2-S3.

В остальном схема не претерпела существенных изменений. В атаче печатка по планарный бездырочный монтаж выводных элементов.
Phoenix RX 3.1
Phoenix RX 3.1
DSC06342.jpg (297.71 KiB) Viewed 67849 times
Детали и конструкция

Трансформаторы T1T5T2 - скруткой в два провода на кольцах К10 проницаемостью 1000-2000. T1 - 8 витков, T5T2 - 6 витков. 4ку полевиков в смесителе желательно подобрать из одной партии. Q2Q1 можно заменить на другие подходящие по рассеиваемой мощности с Ft > 800MHz. В случае самовозбуждения в базы надо поставить резисторы 10ом. Используемые 2SC3357 и BFG591 доступны и недороги (в имраде они стоят 40 и 70 центов).
На стоках J1J7 должно быть напряжение в диапазоне 4-7в. Если оно отличается то необходимо подобрать резисторы в истоках R13R39. Диоды D1D4 можно заменить на любые кремниевые вч-диоды.
FSA3157 можно заменить на 74LVC1G3157 (одинаковая распиновка) либо на другой быстродействующий коммутатор FTS/ADG с изменением печатки.

Страница проекта на EasyEDA
Attachments
Phoenix RX 3.1.zip
печатка Phoenix RX 3.1
(251.34 KiB) Downloaded 2292 times
Post Reply