Мнение по схеме трансивера.
Re: Мнение по схеме трансивера.
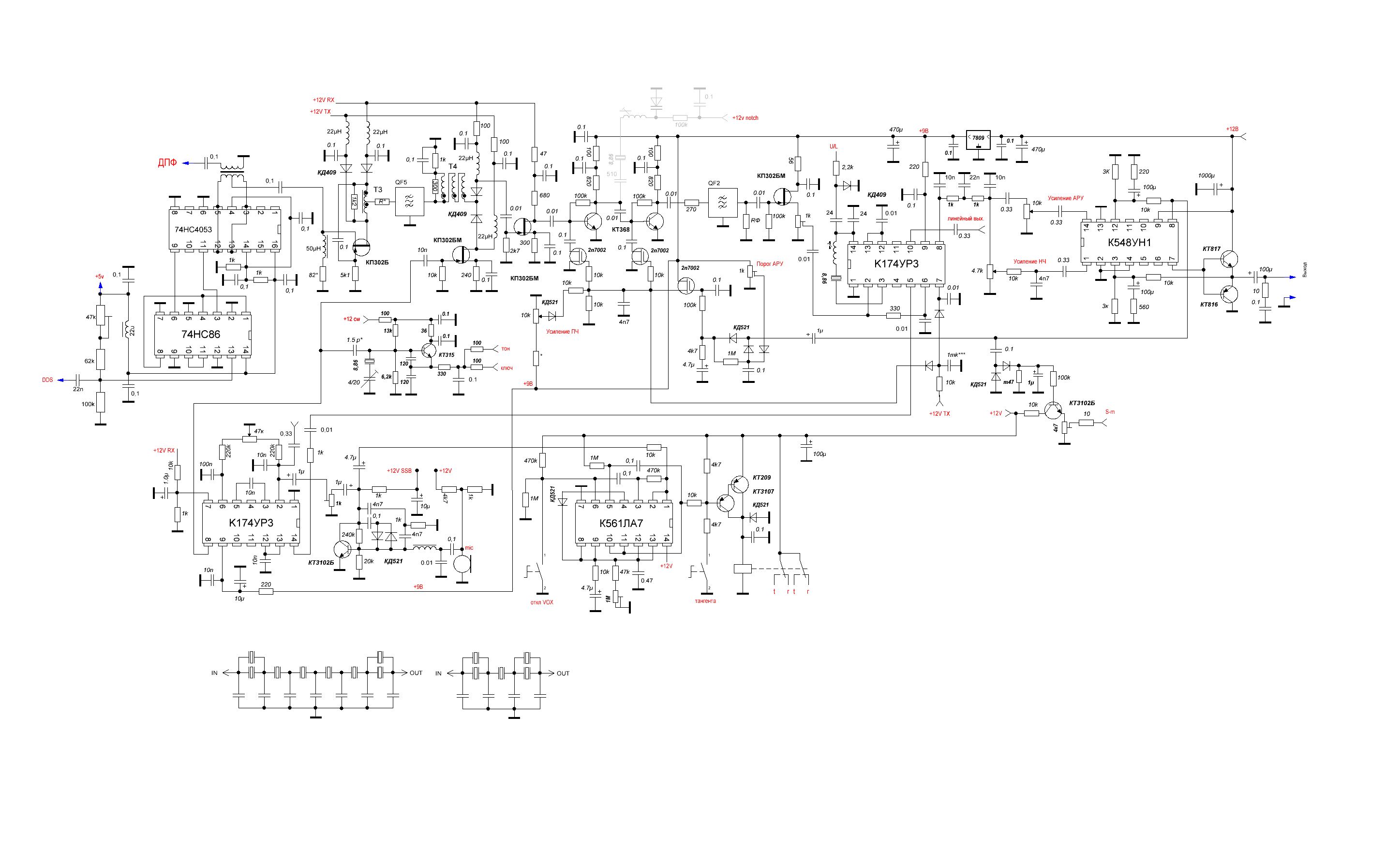
Ну навскидку я не вижу никакого криминала в схеме. Есть некоторые мелочи
1) Между смесителем и первым каскадом усиления неплохо бы поставить пассивный диплексер
2) Согласование второго фильтра последовательным резистором по входу приводит к лишним потерям в пару дб.
3) Выходной каскад УНЧ - у вас там ступенька будет. Сделайте смещение по классике - два диода и два резистора в базовых цепях транзисторов
4) Выбор элементарной базы. Тут наверное больше всего вопросов. 4053 имеет большое сопротивление ключей и плохое быстродействие. У нее наверное один плюс - она в дип корпусе. Но лучше поставить одну 74LVC1G3157 в большом корпусе - с ней параметры будут лучше. Формирователь тоже лучше сделать не на медленной 74HC а на LVC. 174УР3 никогда не использовал - проще купить импорт чем найти старые советские микросхемы. По остальному - аналогично. КП302, К548, КТ368 - наверное если поискать то это можно купить если не драгмет, но в тумбочке лежит импорт. Но если у вас оно есть в закромах то почему бы и нет.
1) Между смесителем и первым каскадом усиления неплохо бы поставить пассивный диплексер
2) Согласование второго фильтра последовательным резистором по входу приводит к лишним потерям в пару дб.
3) Выходной каскад УНЧ - у вас там ступенька будет. Сделайте смещение по классике - два диода и два резистора в базовых цепях транзисторов
4) Выбор элементарной базы. Тут наверное больше всего вопросов. 4053 имеет большое сопротивление ключей и плохое быстродействие. У нее наверное один плюс - она в дип корпусе. Но лучше поставить одну 74LVC1G3157 в большом корпусе - с ней параметры будут лучше. Формирователь тоже лучше сделать не на медленной 74HC а на LVC. 174УР3 никогда не использовал - проще купить импорт чем найти старые советские микросхемы. По остальному - аналогично. КП302, К548, КТ368 - наверное если поискать то это можно купить если не драгмет, но в тумбочке лежит импорт. Но если у вас оно есть в закромах то почему бы и нет.
Re: Мнение по схеме трансивера.
Спасибо за ответ.
1) Посмотрю как сделать.
2) имхо, лучше получить более "правильную" АЧХ чем потерять пару Дб усиления. Тем более что усиления перед КФ более чем достаточно.
3) Это как бы прикидка и желание использовать по максимуму "содержимое тумбочки". Это легко исправить.
4) Просто у меня этого барахла скопилось за долгие годы, вот и решил использовать их по максимуму. УР3 макетировал, и в ПЧ и в формирователе, работают и даже вроде ни чего так.
Про смеситель пожалуй вы правы. Переведу на 74LVC1G3157. Про LVC спасибо за подсказку, просто не знал. Посмотрел даташиты, эта серия получше конечно же.
1) Посмотрю как сделать.
2) имхо, лучше получить более "правильную" АЧХ чем потерять пару Дб усиления. Тем более что усиления перед КФ более чем достаточно.
3) Это как бы прикидка и желание использовать по максимуму "содержимое тумбочки". Это легко исправить.
4) Просто у меня этого барахла скопилось за долгие годы, вот и решил использовать их по максимуму. УР3 макетировал, и в ПЧ и в формирователе, работают и даже вроде ни чего так.
Про смеситель пожалуй вы правы. Переведу на 74LVC1G3157. Про LVC спасибо за подсказку, просто не знал. Посмотрел даташиты, эта серия получше конечно же.
Re: Мнение по схеме трансивера.
Насчет согласования. Смотрите - у вас фильтры QER. Если кварцы - лодочки, то сопротивление порядка 300ом. Если не лодочки то 100-150ом. R* возле T3 не нужен, 1к2 должен быть в 4 раза больше Zf (сопротивление фильтра). На выходе 300ом равен Zf, T4 повышает ваше сопротивление в 9 раз до 9*Zf - 2к7 в затворе должен быть на порядок выше. Там надо 27к-33к ставить. Иначе у вас фильтр рассогласован будет по выходу в режиме приема. И полевик надо ставить с изолированным затвором. Либо уменьшать коэффициент трансформации. Потому что при работе с обычными полевиками не забываем что у них может быть достаточно большая входная емкость. Согласно даташита у КП302БМ она не выше 20пф. А это 900ом на 9МГц в самом худшем случае. В итоге фильтр будет рассогласован потому что работать он будет на 900/9 || 300 = 75ом что очень далеко от требуемых 300ом. Даже если предположить что в затворе не 20пф а меньше всеравно при таком большом коэффициенте трансформации она существенно влияет. Тут логичнее смотрелся бы резонансный контур с отводом. Тогда входная емкость полевика была бы включена в него.
В режиме передачи все ок.
Далее по второму фильтру. Я бы добавил еще один кристал чтобы шесть было. Резистор 270 не нужен, т.к. выходное сопротивление предыдущего каскада равно резистору в цепи коллектора - 820ом. Это больше 300ом поэтому его надо понижать. Самое простое - в коллекторе поставить дроссель и зашунтировать его резистором с номиналом Zf. Если импеданс фильтра низкий порядка 100ом то тут уместно использовать повышающий автотрансформатор 1:2. По выходу второго КФ резистор Rф выбрасываем а вместо 100ком с затвора на землю ставим номинал равный Zf.
Схемы смещения в УПЧ не самые удачные. В зависимости от бетты транзисторов может потребоваться подбор резисторов. В случае еденичного изделия - хрен с ним конечно, но если конструкция будет публиковаться для повторения это лишняя "настроечная" точка. Даже две
Кстати в первый фильтр я бы еще два кварца добавил чтобы 10 было. У QER более пологие скаты чем у Чебышева, а на передачу у вас работает всего один фильтр - первый.
PS плохо что нет нумерации компонент - неудобно ссылаться
В режиме передачи все ок.
Далее по второму фильтру. Я бы добавил еще один кристал чтобы шесть было. Резистор 270 не нужен, т.к. выходное сопротивление предыдущего каскада равно резистору в цепи коллектора - 820ом. Это больше 300ом поэтому его надо понижать. Самое простое - в коллекторе поставить дроссель и зашунтировать его резистором с номиналом Zf. Если импеданс фильтра низкий порядка 100ом то тут уместно использовать повышающий автотрансформатор 1:2. По выходу второго КФ резистор Rф выбрасываем а вместо 100ком с затвора на землю ставим номинал равный Zf.
Схемы смещения в УПЧ не самые удачные. В зависимости от бетты транзисторов может потребоваться подбор резисторов. В случае еденичного изделия - хрен с ним конечно, но если конструкция будет публиковаться для повторения это лишняя "настроечная" точка. Даже две
Кстати в первый фильтр я бы еще два кварца добавил чтобы 10 было. У QER более пологие скаты чем у Чебышева, а на передачу у вас работает всего один фильтр - первый.
PS плохо что нет нумерации компонент - неудобно ссылаться