Усилитель мощности RD06HHF

Post Reply
pingerlab
Posts: 16
Joined: 08 Jan 2022, 17:54
Позывной: us5mgt

Усилитель мощности RD06HHF

Post by pingerlab »

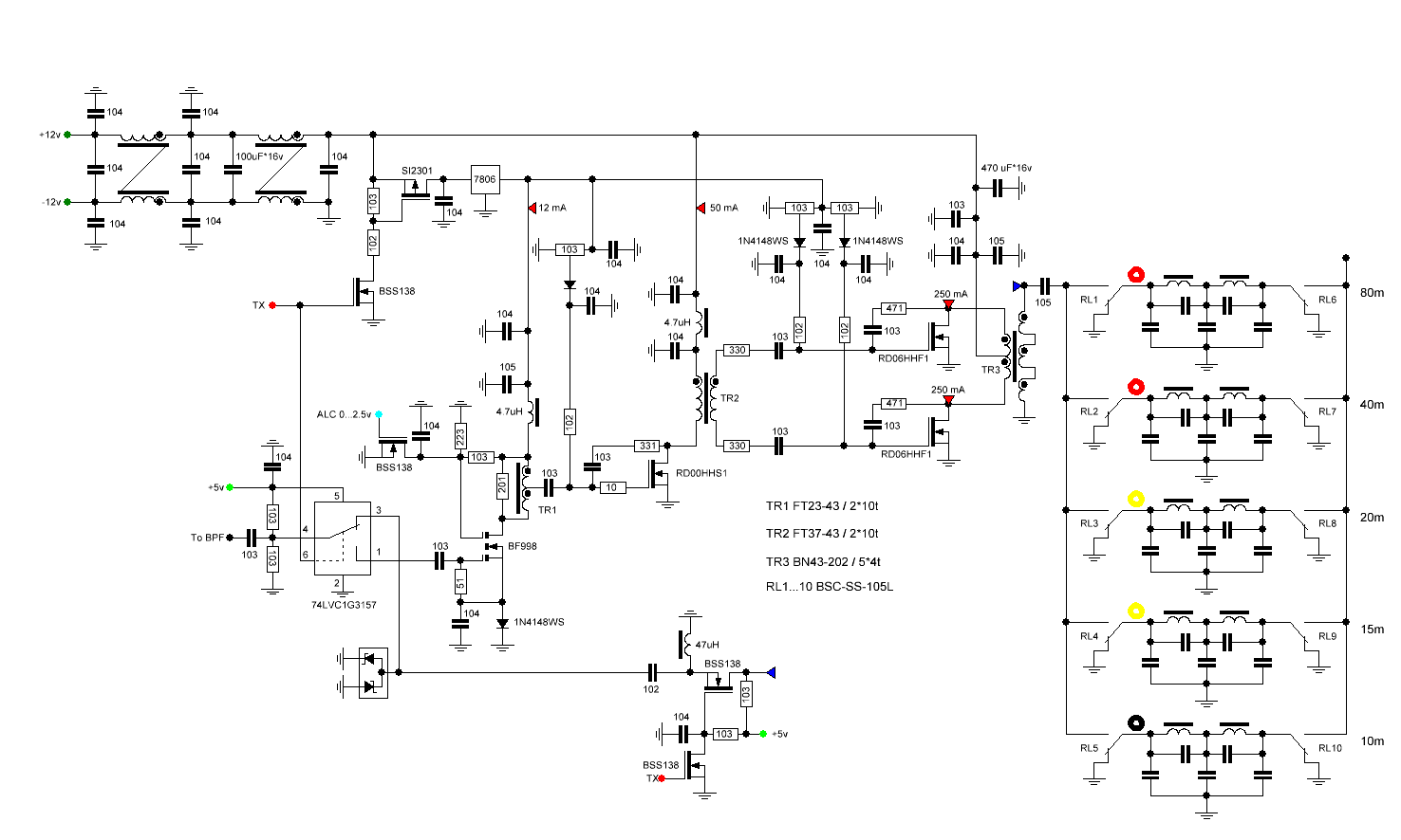
сейчас допиливаю схему :roll: хочу избавиться от реле RX/TX на входе применил коммутацию на 74LVC1G3157 возможно неправильно нарисовал смещение :oops:
ключ который внизу при RX открыт а при TX закрыт, схему непомню откуда взял :roll: и немного упростил. хотел всю коммутацию на pin-диодах зделать но там слишком много деталей :x
в фильтре на 10 и 15м можно воздушные катушки, только ориентировать их под 90 градусов.
сам фильтр еще не расчитывал, думаю зделать 2 вида, 1й широкополосный а 2й узкополосный для работы в моде digi
Attachments
bpf-lpf-ampl.GIF
UR5FFR
Site Admin
Posts: 2299
Joined: 21 Apr 2012, 22:00
Позывной: UR5FFR
Location: Odessa

Re: Усилитель мощности RD06HHF

Post by UR5FFR »

Перенес в отдельный топик. Запустили? Какие результаты?
Post Reply