Трансивер Altair DSP

digital signal processing
UR5FFR
Site Admin
Posts: 2332
Joined: 21 Apr 2012, 22:00
Позывной: UR5FFR
Location: Odessa

Трансивер Altair DSP

Post by UR5FFR »

Сигнальные процессоры стали не только доступны и дешевы, но и сравнительно просты в программировании. Уже есть примеры использования их в любительских конструкциях (например Белка-DSP). Но хотелось чего-то более функционального и с передачей конечно же.

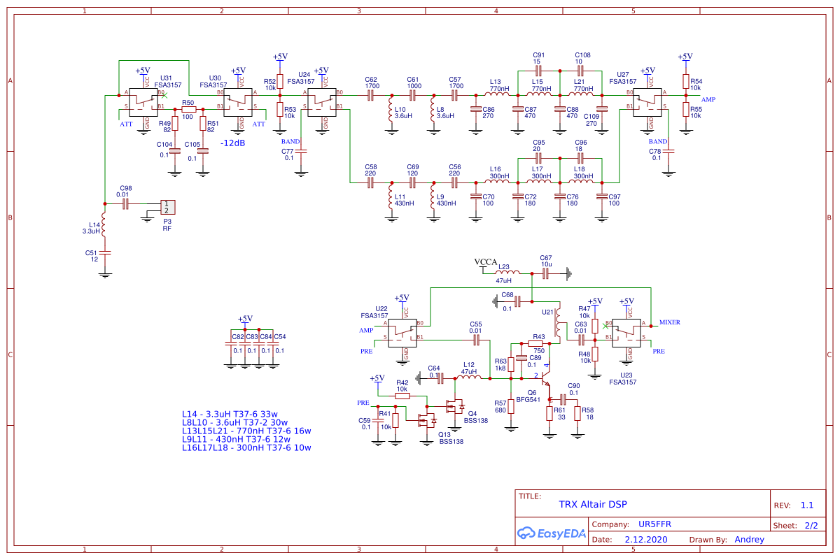
Данный проект изначально задумывался как гибридный тракт с цифровой обработкой сигнала. Поэтому искать схему Altair'а без DSP безсмысленно :) По структуре это супергетеродин с ПЧ 24.573MHz. Выбор такой высокой ПЧ позволил существенно упростить входные фильтры и свести их к двум полосовым фильтрам которые перекрывают 2-14MHz и 14-30MHz.

Применен модифицированный смеситель Брагина RZ4HK. Впервые этот вариант смесителя был описан в моей статье "Пассивные смесители" в 2013. После смесителя сигнал через диплексер поступает на кварцевый QER фильтр шириной 10kHz. Выбор такой широкой полосы обусловлен желанием иметь не только SSB, но и АМ. Согласование фильтра выполнено с помощью Г-цепочек. Фильтр собран из купленных на али кварцев на частоту 24.573MHz в корпусе "лодочка". Отбор и замер производился с помощью NWT.

После фильтра сигнал усиливается двухкаскадным УПЧ и подается на второй смеситель на FSA3157. В УПЧ работают транзисторы BFR93 при токе коллектора 20мА. На плате предусмотрена возможность для установки BFG541. Вторая ПЧ ультразвуковая 15кГц. Сигнал второй ПЧ подается на процессор цифровой обработки сигнала ADAU1761. Для защиты от перегрузок и расширения динамического диапазона в тракте работает контур АРУ D3D4D5D6Q14. Срабатывает он при уровне сигнала на входе DSP выше 500мв и защищает DSP от перегрузки.
Schematic_TRX-Altair-DSP-Main.png
Блок фильтров имеет отключаемый аттенюатор и УВЧ. Режекторный контур L14C51 настроен на частоту ПЧ
Schematic_TRX-Altair-DSP-BPF.png
Модуль управления собран на процессоре Atmega128. Применен 1.8" TFT со встроенным конвертором уровней, что упростило схемотехнику. На борту так же есть энергонезависимые часы и EEPROM. Управление - 6ти кнопочная клавиатура и валкодер
Schematic_TRX-Altair-DSP-Display-board.png
Вся конструкция уместилась на двух платах. Плата управления 10*4см и основная плата с BPF размерами 10*9см.
Энергопотребление - 200мА от 12в
UR5FFR
Site Admin
Posts: 2332
Joined: 21 Apr 2012, 22:00
Позывной: UR5FFR
Location: Odessa

Re: Трансивер Altair DSP

Post by UR5FFR »

Характеристики по модам

SSB полоса пропускания 300Гц...1500-3500Гц с шагом 100Гц
CW центральная частота 700Гц. Полоса пропускания 100-500Гц с шагом 100Гц. в полосе пропускания вершина плоская или выпуклая с завалом 6-10дб по краям
DIGI полоса пропускания 300-600Гц...1000-3500Гц с шагом 100Гц
AM полоса пропускания 100Гц...3000-5000Гц с шагом 500Гц

Изменение фильтров в меню реалтаймовое - то есть меняем валкодером полосу и сразу слышим как меняется сигнал.
Реализованы две системы АРУ. Одна классическая для АМ. Вторая для SSB - АРУ по шумовой дорожке + компрессор.
Vitalii
Posts: 1
Joined: 08 Dec 2020, 15:04
Позывной: UR5WPR

Re: Трансивер Altair DSP

Post by Vitalii »

Доброго дня, є в наявності плати даного трансівера?
UR5FFR
Site Admin
Posts: 2332
Joined: 21 Apr 2012, 22:00
Позывной: UR5FFR
Location: Odessa

Re: Трансивер Altair DSP

Post by UR5FFR »

Платы то есть, но без прошивки они не имеют никакого смысла. А вот с прошивкой еще идет работа - выкладывать сырое и полурабочее я не буду. Ждите. В январе наверное будет первый релиз. Пока могу фотками поделиться
altair_dsp_1.jpg
altair_dsp_4.jpg
altair_dsp_4.jpg (77.91 KiB) Viewed 25386 times
altair_dsp_2.jpg
altair_dsp_2.jpg (99.31 KiB) Viewed 25386 times
UR5FFR
Site Admin
Posts: 2332
Joined: 21 Apr 2012, 22:00
Позывной: UR5FFR
Location: Odessa

Re: Трансивер Altair DSP

Post by UR5FFR »

Ресурсов в 1761 не так много - длина программы 1000 инструкций. Воюя с нехваткой места и ару решился на кардинальный шаг - всю логику ару вынес и реализовал в атемеге. В адау от ару осталось по минимуму - пиковый детектор и два каскада усиления. Атмега с интервалом 5мсек считывает показания пикового детектора, рассчитывает и выставляет новый коэффициент усиления. Были сомнения в том хватит ли быстродействия. Но оказалось что все очень даже неплохо работает.
Разгрузка адау позволила реализовать более навороченную логику работы быстрой ару с задержкой и адаптивным временем отпускания, а так же отдельную логику ару для АМ сигналов.
UR5FFR
Site Admin
Posts: 2332
Joined: 21 Apr 2012, 22:00
Позывной: UR5FFR
Location: Odessa

Re: Трансивер Altair DSP

Post by UR5FFR »

Разбирался с подчеркнуто-высокочастотным звучанием. Архитектура тракта исключительно фильтровая, используются фильтры Чебышева максимального 20го порядка. И вот выяснилось что Чебышев тип I совершенно не совместим с моими ушами при таком порядке. Вот спектр белого шума прошедшего через LPF+HPF
chebychev_hpf1_lpf1.png
chebychev_hpf1_lpf1.png (9.51 KiB) Viewed 24213 times
Эти "уши" на частотах среза - артефакты которые выдает Чебышев I. Первым делом заменил LPF на Чебышев II - стало лучше справа. Но слева все еще торчит одно "ухо"
chebychev_hpf1_lpf2.png
chebychev_hpf1_lpf2.png (8.92 KiB) Viewed 24213 times
Замена HPF так же на Чебышев II полностью выровняла спектр
chebychev_hpf2_lpf2.png
chebychev_hpf2_lpf2.png (7.8 KiB) Viewed 24213 times
UR5FFR
Site Admin
Posts: 2332
Joined: 21 Apr 2012, 22:00
Позывной: UR5FFR
Location: Odessa

Re: Трансивер Altair DSP

Post by UR5FFR »

Синтетический тест работы АРУ.

Оценивалась работа самого алгоритма АРУ в цифре. Поэтому сетап был такой - в самой ADAU был сделан источник тестового сигнала который включал в себя генератор белого шума и двухтональный генератор на частоты 1.2кГц и 1.5кГц. Двухтональный генератор модулировался по амплитуде и формировал посылки длительностью 1сек с паузой между посылками 3сек. Амплитуда каждой посылки увеличивалась на 10дб по отношению к предыдущей.

Первые две посылки не приводят к срабатыванию АРУ.
twotone_agc_off.png
twotone_agc_off.png (16.77 KiB) Viewed 24189 times
Треться выше уровня срабатывания АРУ на 5дб, четвертая посылка соответственно выше на 15дб
twotone_agc_15.png
twotone_agc_15.png (17.59 KiB) Viewed 24189 times
Последняя посылка выше порога срабатывания АРУ на 65дб
twotone_agc_65.png
twotone_agc_65.png (17.15 KiB) Viewed 24189 times
Ну и сама запись
agc_test.mp3
(225.31 KiB) Downloaded 984 times
UR5FFR
Site Admin
Posts: 2332
Joined: 21 Apr 2012, 22:00
Позывной: UR5FFR
Location: Odessa

Re: Трансивер Altair DSP

Post by UR5FFR »

На 80ке пусто, буду писать пока шумы. В атаче шум диапазона, По кругу включается аттенюатор, преамп, и выключаются. АРУ по шумовой дорожке очень быстро отслеживает изменения. Аналогичная картина при переходе с диапазона на диапазон - система адаптируется к уровню шума. Переходной процесс имеет длительность порядка полсекунды и по ушам не бьет
noise_att_pre.png
noise_att_pre.png (2.27 KiB) Viewed 24197 times
Attachments
noise_att_pre.mp3
(168.67 KiB) Downloaded 903 times
UR5FFR
Site Admin
Posts: 2332
Joined: 21 Apr 2012, 22:00
Позывной: UR5FFR
Location: Odessa

Re: Трансивер Altair DSP

Post by UR5FFR »

Записал 40м. Шум диапазона 7 балов. На громкие станции отрабатывает АРУ
1002_1640_40m.mp3
(1.44 MiB) Downloaded 964 times
Чуть позже перешел на 80ку. Шум выше - 8-9 балов, включен аттенюатор. В конце записи после 10й мин примерно переключаюсь между двумя частотами
1002_1715_80m.mp3
(4.48 MiB) Downloaded 917 times
По сравнению с версией со старыми цифровыми фильтрами звучание стало гораздо лучше - нет настолько сильно подчеркнутых искажений на частотах среза
UR5FFR
Site Admin
Posts: 2332
Joined: 21 Apr 2012, 22:00
Позывной: UR5FFR
Location: Odessa

Re: Трансивер Altair DSP

Post by UR5FFR »

80ка, шум 9 балов. В течении записи меняется порог срабатывания АРУ, который по сути определяет динамический диапазон сигналов на выходе. В начале он дефолтный (порядка 10-12дб), далее понижается на 6дб, потом на 10дб, потом восстанавливается до -3дб относительно дефолтного и в конце возвращается на порог по умолчанию.
Слышно что максимальный уровень сигнала не изменяется, но при уменьшении ДД повышается уровень шума в паузах вплоть до основного сигнала
1002_2325_80m.mp3
(2.19 MiB) Downloaded 916 times
Важно, что порог срабатывания выставляется не в абсолютном значении уровня, а в относительном и привязан к уровню шума диапазона. Специальный контур АРУ отслеживает изменение шумовой дорожки при смене диапазона либо просто в течении времени. Таким образом при смене диапазона или условий приема независимо от абсолютного уровня шума динамический диапазон на выходе будет ограничен на уровне заданного. В этом существенное отличие задания относительного порога от привычных ручек "Усиление ПЧ" и т.п. которыми обычно в аналоговых трактах регулируют порог срабатывания АРУ
Post Reply