SDR "Полигон". ГПД 60-120MHz

Post Reply
UR5FFR
Site Admin
Posts: 2316
Joined: 21 Apr 2012, 22:00
Позывной: UR5FFR
Location: Odessa

SDR "Полигон". ГПД 60-120MHz

Post by UR5FFR »

Странно, что очень мало разработок SDR промежуточного уровня. Встречаются либо простейшие конструкции с кварцем, либо монстры с синтезаторами. Идея этого проекта и родилась как некое промежуточное звено. А именно - всеволновой (в разумных пределах) SDR с "ручным" управлением, который связан с компьютером только через аудиокарту.

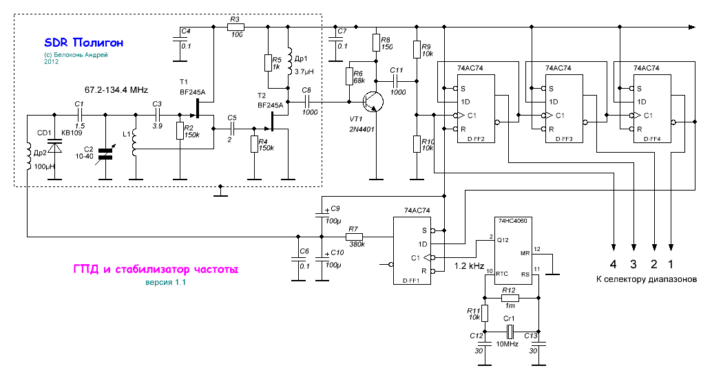
Естественно что принципиальный вопрос перекрытия диапазона 2-30мгц - высокостабильный гетеродин 60-120мгц. Т.к. конструкция изначально задумывалась как собранная "изтумбочных" деталей, то понятное дело ддски и сишки из рассмотрения были исключены. Решено было применить ЦАПЧГ которая в зарубежной литературе фигурирует под названием Huff&Puff VFO stabilizer. Существует три разновидности данной методы. Выбрана была самая простая с частотой коррекции равной шагу перестройки. В лоб применять уже существующие схемы не представляется возможным, т.к. они предназначены для стабилизации относительно низкочастотных ГПД (до 20мгц). В результате недели экспериментов родилась схема представленная в атаче.

Некоторые ремарки:
1) детектировать фазу непосредственно на рабочей частоте задающего генератора не получилось. скорее всего виной тому наводки. схема получается очень нестабильной. поэтому частота гетеродина предварительно делится на 8 цепочкой из трех триггеров.
2) опорная частота (которая и определяет шаг перестройки) выбрана в 1.2кгц и формируется счетчиком 74HC4060 из кварца 10мгц. с учетом деления на 8, гпд будет перестраиваться с шагом в 8*1,2=9,6кгц, что более чем предостаточно
3) сигнал ошибки интегрируется цепью R7C9C10 и поступает на варикап осуществляя коррекцию ухода частоты

Казалось бы все просто и банально, но кровушки она у меня все же попила ))
Начнем с задающего генератора. Катушка L1 - три витка посеребренного провода 1мм, отвод от 1 витка снизу. Т.к. в качестве КПЕ очень хотелось использовать малогабаритный сдвоенный от укв-блоков с перекрытием 10-40пф, то встал вопрос минимизации всякого рода емкостей в контуре. Изначально схема была запущена по упрощенной схеме (в атаче). После этого были определены минимальные емкости C3 и C5. C3 влияет на запуск генератора. C5 на амплитуду сигнала, которая должна быть достаточно для срабатывания первого триггера. Конденсатор связи варикапа с контуром C1 выбран минимальным. И даже несмотря на это крутизна управления составляет 32кгц/в на частоте 64мгц и 250кгц/в на частоте 120мгц

Теперь что касательно интегрирующей цепи. Ни в одной работе по ЦАПЧ я ни разу не встретил сколь нибудь аргументированного выбора параметров этой цепи. А от нее как оказалось очень существенно зависят параметры генератора. Пришлось "изобрести" свою теорию )) В устоявшемся режиме когда частота кратна опорной на входе интегратора присутствует Fref/2 положительных и Fref/2 нулевых импульсов (за 1 сек). на выходе цепи Uпит/2. В случае изменения входной частоты на 1гц/сек у нас появится один импульс коррекции (за 1сек). Длительность этого импульса будет равна 1/Fref сек. При этом на выходе интегратора напряжение изменится примерно на 2.5/(Fref*R*C) вольт (тут 2,5 - амплитуда импульса коррекции). Tсли нам известна крутизна управления VCO (обзовем ее) dFvco, то можно составить простое уравнение
dFvco = Fref*R*C/2.5
при его выполнении цепь ЦАПЧ будет полностью компенсировать дрейф. Т.к. точное равенство никогда не выполняется то интересно посмотреть что получится. В частности если напряжение на выходе интегратора меньше чем необходимо для коррекции то цепь все равно стабилизируется, но время вхождения в синхронизм будет тем дольше, чем больше соотношение крутизны управления VCO и коэфф передачи частотного детектора. В другом случае когда интегратор выдает напряжения больше чем необходимо для коррекции наблюдается рассинхронизация системы и ни о какой стабилизации речи быть не может.

Исходя из всего вышенаписанного и были определены параметры цепи интеграции. А именно:
R9 = dFvco * 2.5 / (Fref * C) = 32000 * 2.5 / (1220 * 0.0002) = 327ком
расчет велся для максимальной частоты. номинал резистора был выбран с 10% запасом
в результате система устойчива во всем диапазоне перестройки и имеет максимальную скорость коррекции на верхнем краю диапазона перестройки

Уход проверялся в течении 12 часов. Всякие "трещалки" и "жужжалки" на панораме с места не сдвинулись )) При том что катушка не экранирована и вся схема собрана в "манхеттенском" стиле. Никаких "бульканий" и "кваканий" опорной частоты в принятом сигнале обнаружить не удалось. Выбег минимальный и стабилизируется в течении 1-2мин

КПЕ желательно оборудовать верньером. Вполне достаточно 1:2..3. Перестройка по панораме вполне адекватная. А на вещалки можно настроиться только одним КПЕ ))

Теперь по поводу примененных компонент и возможных замен. Полевики любые вч-слаботочные. 2N4401 в буфере меняется на любой маломощный вч. Возможно придется подобрать смещение чтобы на коллекторе было примерно половина питания. Все 74AC74 можно заменить на 74HC74, за исключением первого триггера который стоит после гетеродина и работает на частотах 60-120мгц. Ибо по паспорту 74HC такие частоты уже "не тянет". Можно попробовать применить другие серии логических микросхем - главное чтобы они по частоте работали. Формирователь опорной частоты на 74HC4060 - узел совершенно некритичный. может быть собран на чем угодно. Основная его задача выдать высокостабильный сигнал частотой около 1-2кгц. Скважность - любая.

При запуске первым делом проверяем линейку делителей частоты. Далее частоту замеряем на самом низкочастотном выходе линейки (8-16мгц). Не надо подключать всякую лишнюю нагрузку к генератору - это приводит к сдвигу генерируемых частот и/или к срыву колебаний. Первоначально цепь коррекции частоты размыкаем. Подавая на варикап 0/+5в делаем замер изменения частоты на максимальной рабочей частоте. Если уход больше чем 160кгц/5в (не забываем что контроль частоты ведется после линейки делителей!) то корректируем параметры интегрирующей цепи согласно формуле
dFvco = измеренный уход * 8 / 5 (т.к. уход меряем после деления на 8 и при изменении напряжения на варикапе на 5в)
R9 = dFvco * 2.5 / (1220 * 0,0002)
При другом значении опорной частоты так же необходимо корректировать интегрирующую цепочку.
В устоявшемся режиме напряжение на варикапе должно составлять примерно половину питания, т.е. 2,5в
ГПД.GIF
ГПД запуск.GIF
ГПД запуск.GIF (5.97 KiB) Viewed 40706 times
сделал более точные замеры по фазовым шумам гетеродина. списком - отстройка/шум
100Hz -47dBc/Hz
200Hz -74dBc/Hz
300Hz -78dBc/Hz
400Hz -83dBc/Hz
500Hz -85dBc/Hz
600Hz -96dBc/Hz
1kHz -103dBc/Hz
2kHz -109dBc/Hz
по поводу "пичков" в спектре гетеродина. нашел две штуки. один на расстоянии 1,2кгц и амплитудой -80dBc, второй 3,7кгц и амплитуда -98dBc
UR5FFR
Site Admin
Posts: 2316
Joined: 21 Apr 2012, 22:00
Позывной: UR5FFR
Location: Odessa

Re: SDR "Полигон". ГПД 60-120MHz

Post by UR5FFR »

Квазисенсорный селектор диапазонов и коммутатор ГПД
Attachments
Селектор диапазонов.GIF
Селектор диапазонов.GIF (21.15 KiB) Viewed 40704 times
Post Reply