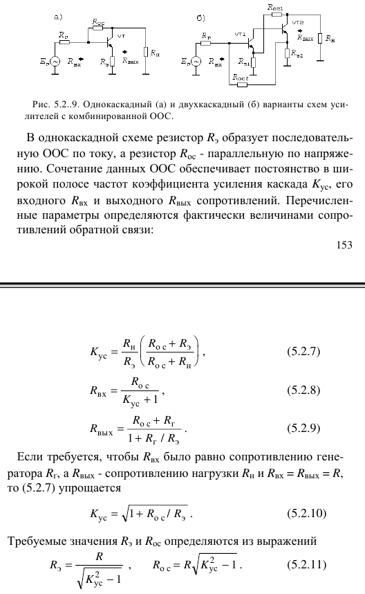
Page 1 of 1

Усилитель ОЭ с ООС К-Б

Posted: 02 Sep 2014, 23:49
by UR5FFR
На рисунке представлены различные схемотехнические вариации каскада с ООС коллектор-база. Каскад подробно описан в [1]. Более глубокое исследование его работы можно найти в статьях W7ZOI [2] и [3].
feedback c-b amp.GIF
feedback c-b amp.GIF (6.26 KiB) Viewed 43004 times
Каскад широко применяется радиолюбителями в различных конструкциях [4,5,6].
Работа каскада в таких конструкциях далека от идеала. Проблема заключается в том, что у данного типа каскада есть зависимость входного импеданса от сопротивления нагрузки.

Литература
1. "Experimental Methods in RF Design", Wes Hayward, W7ZOI, Rick Campbell, KK7B, and Bob Larkin, W7PUA
2. The Feedback Amplifier with a Simple Model, Wes Hayward, W7ZOI
3. Transistor Models and the Feedback Amplifier, Wes Hayward, W7ZOI
4. Игорь Августовский(RV3LE). Основная плата трансивера "КЛОПИК"
5. SSB Exciter with Bi-directional amplifiers and analog switching mixers
6. BITX - An easy to build 6 watts SSB transceiver for 14MHz

Re: Усилитель ОЭ с ООС К-Б

Posted: 08 Dec 2014, 23:16
by UR5FFR
Для такого каскада легко вывести основные соотношения для коэф.передачи и входного сопротивления в общем случае с резистором Ri рис.1
feedback c-b amp 2.GIF
feedback c-b amp 2.GIF (8.51 KiB) Viewed 42743 times
При Ri=0 схема трансформируется в рис.2 и мы видим что коэф.передачи и входное сопротивление начинают сильно зависеть от крутизны транзистора и от сопротивления нагрузки.

В случае если источником сигнала является усилитель с постоянным выходным сопротивлением то общий коэф.передачи будет определяться формулами на рис.3. Такое построение каскадов может найти применение при проектировании PA для ограничения мощности при работе на несогласованную нагрузку.

Литература
1. Белоконь А.Н. UR5FFR, Усилители Stacked Cascode - схемотехника и расчет

Re: Усилитель ОЭ с ООС К-Б

Posted: 30 Mar 2020, 22:09
by UR5FFR
Небольшой калькулятор для рассчета номиналов каскада на биполярном транзисторе
2020-04-14 at 19-03-25.png
Скачать калькулятор

Re: Усилитель ОЭ с ООС К-Б

Posted: 25 Apr 2021, 13:23
by UR5FFR
Небольшая выжимка основных соотношений для такого каскада (Zп - входное сопротивление со стороны базы, gm - крутизна)
ce_shunt_fb_1.png
ce_shunt_fb_1.png (136.9 KiB) Viewed 21365 times
ce_shunt_fb_2.png
ce_shunt_fb_2.png (140.24 KiB) Viewed 21365 times
Обновил калькулятор для расчета каскада. Кроме параллельного соединения эмиттерных резисторов добавил так же расчет для последовательного. Так же добавилось поле ввода бля объемного сопротивления базы rб. В справочниках этот параметр найти не получится. Значение колеблется от 80-100ом до десятков ом в зависимости от рассеиваемой мощности транзистора. Эмпирическая формула предлагает считать его равным 10/Pd - где Pd - рассеиваемая мощность в Вт, результат получаем в омах.
bjt_calc_ur5ffr.png
Скачать калькулятор

Литература
1. RF Module Design - [Chapter 5] Low Noise Amplifier

Re: Усилитель ОЭ с ООС К-Б

Posted: 27 Aug 2021, 11:49
by UR5FFR
Еще один анализ и основные соотношения для данного типа каскадов в более простом для понимания виде
amp_cb_fb.png
Литература
1. Бобков А.М. Реальная избирательность РПТ в сложной помеховой обстановке, 2001