Page 4 of 5
Re: Трансивер с преобразованием вверх Phoenix (Феникс)
Posted: 26 Mar 2024, 18:26
by svp
Здравствуйте Андрей, скажите пожалуйста, вот такой фильтр можно поставить
https://filur.net/ua/filtr-45m7-5bu1g или вот такой
https://filur.net/ua/filtr-45k15b
Re: Трансивер с преобразованием вверх Phoenix (Феникс)
Posted: 26 Mar 2024, 23:33
by UR5FFR
Да, можно поставить. Но цена на мой взгляд - несколько дороговато. Поищите на али - там должны быть
Re: Трансивер с преобразованием вверх Phoenix (Феникс)
Posted: 14 Apr 2024, 11:07
by ut5lp
Андрій,питання по фільтру на 45 МГц.
У Ваших фільтрах,ті виводи(3,6),що йдуть на конденсатор зв`язку,дзвоняться на корпус?
Re: Трансивер с преобразованием вверх Phoenix (Феникс)
Posted: 15 Apr 2024, 22:34
by UR5FFR
Ні, наскільки пам'ятаю у цих фільтрах на корпус нічого не дзвониться
Re: Трансивер с преобразованием вверх Phoenix (Феникс)
Posted: 16 Apr 2024, 18:52
by ut5lp
Придбав два фільтри на комплектації SW шок.У обидвох дзвониця.Є два дуже схожих тільки на 67 МГц у них не дзвониця.
Тому і виникло питання...Попросив даташит,там нічого про це нема,тільки вказана ємність.Щоб перевірити треба припаяти.
А на паяному претензії не доведеш.Може там яка котушенція стоїть...
Re: Трансивер с преобразованием вверх Phoenix (Феникс)
Posted: 19 Apr 2024, 11:22
by UR5FFR
Не повинно бути там ніяких котушок. А які фільтри узяли? Сфотографуйте
Re: Трансивер с преобразованием вверх Phoenix (Феникс)
Posted: 20 Apr 2024, 18:42
by ut5lp
Зараз спробую.Краще не виходить

Re: Трансивер с преобразованием вверх Phoenix (Феникс)
Posted: 20 Apr 2024, 19:37
by UR5FFR
Ні, таких не зустрічав. Треба пробувати. Як варіант зробити стенд та подати на нього сигнал з NanoVNA (якщо є) або з ГСС та подивитися що буде на виході. Можливо він і працює. А можливо й ні

Re: Трансивер с преобразованием вверх Phoenix (Феникс)
Posted: 13 May 2024, 16:04
by ut5lp
Перевірив фільтри все працює конденсатор не впливає ні на що!3 і 6 вивід глухо на корпусі.
Будемо знати,що зустрічаються і такі.
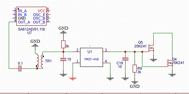
Re: Трансивер с преобразованием вверх Phoenix (Феникс)
Posted: 24 Jan 2025, 22:47
by ur8idx
Андрію, до вас питання.
Якщо замінити у трансівері Фенікс емф'и на ФП2П6 (Rвх/вих = ~3кОм; f=2048кгц; 3.4кгц) як його правильно підключити? Як на фото буду добре?
Широка смуга цього фп2п6 для мене підходить, оскільки призначення це робота у цифрі на УКХ.
Дякую.

- pf2p6.jpg (117.22 KiB) Viewed 16244 times