Трансивер с двумя ПЧ

ins
Posts: 12
Joined: 12 Dec 2012, 04:40
Позывной: RA0CCN
Location: г.Хабаровск
Contact:

Re: Трансивер с двумя ПЧ

Post by ins »

Добрый день! Много времени занимает мониторирование интернет-материалов похожей схемотехники (чаще на аналоге TA7358 - LA1185).
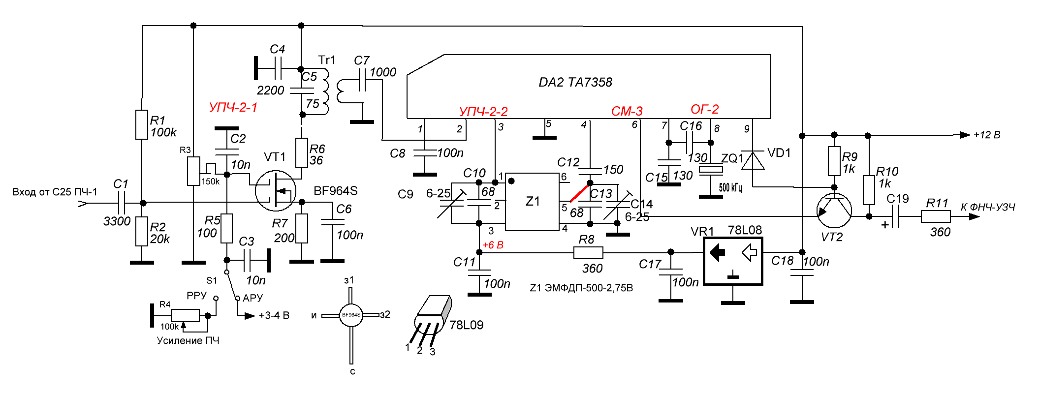
Итак, путем упрощения и минимализации схема каскада ПЧ-1 приобрела вид (см. вложенный файл). Дроссель L4 заменен резистором (из-за боязни возникновния паразитных связей его индуктивности на феррит. сердечнике с L3 и др. плотно размещенными на плате элементами). Введен R18, чем снижено питание ОГ до 5 В. Напряжения, указанные на схеме близки к даташитным. Уровень напряжения 10,2 МГц, пролезающего на выход снизился до 75 мВ (было почти 500 мВ). Чем и как измерЯл - видно на схеме.
Что интересно? Подбирая R18 с помощью переменного резистора 680 Ом + 200 Ом постоянный резистор, висящих на коротких проводках от платы, заметил (и обрадовался!), что "пролаз" сигнала отсутствовал (во всяком случае, своим В3-57 я намерял всего около 75 мкВ - уровень шумов, что-ли?).
Впаял R18 300 Ом в плату - все та же картина... - 75 мВ...
Что это? Возбуд? Большой уровень напряжения ОГ? Неисправность микросхемы? (Предполагаю, что подскажете "правильно-возможный вариант хода мысли..." :)

И вопросы: как выполнить развязку? (Если предполагать возбуждение...)
Снижать уровень напряжения ОГ дальше? (Тенденция снижения в этом случае есть, но не исчезновение же...)
Увеличивать номинал R17 до 1 кОм, и заменить на такой же резистор дроссель L3? (Такая "резистивная" запитка микросхемы применяется в других схемах ее применения...)
Выпаивать-менять микросхему? (Ох, не хочеться, да и сложно технологически...)
"Строить" отдельно внешний ОГ 10,МГц? (Теряется вся прелесть вот той "минимализации схемы", о которой уже писАл).

И последний вопрос. А что, в "курилку" никто не заглядывает? Мне, как доктору-радиолюбителю, приятно осознавать, что люди курить бросили... Вот еще бы слово в ответ услышать...

ВВК
Attachments
Рабочий А.Н.Белоконю.gif
UR5FFR
Site Admin
Posts: 2315
Joined: 21 Apr 2012, 22:00
Позывной: UR5FFR
Location: Odessa

Re: Трансивер с двумя ПЧ

Post by UR5FFR »

с пролазом мне сложно что-то сказать. надо бы по месту смотреть. 9ю лапку 7358 надо садить на землю через керамику 0,1uF в непосредственной близости от корпуса. иначе наводки. я с этим сталкивался как-то
ins
Posts: 12
Joined: 12 Dec 2012, 04:40
Позывной: RA0CCN
Location: г.Хабаровск
Contact:

Re: Трансивер с двумя ПЧ

Post by ins »

Спасибо, А.Н., понял, рекомендацию выполню. Отпишусь, как поставлю 100н с 9 ножки на землю, а также, думаю, разрежу мотажную плату.

Индутивность L3, наверное, заменю на резистор 1 кОм. Если найду, то попробую поставить панельку под микросхему, чтобы менять экспериментально м/сх, подбирая разные экземпляры, в т.ч. LA1185.
Почему-то кажется, что на правильном пути - вот и Новый год на пороге. Ожилаю новогодних чудес со схемой.
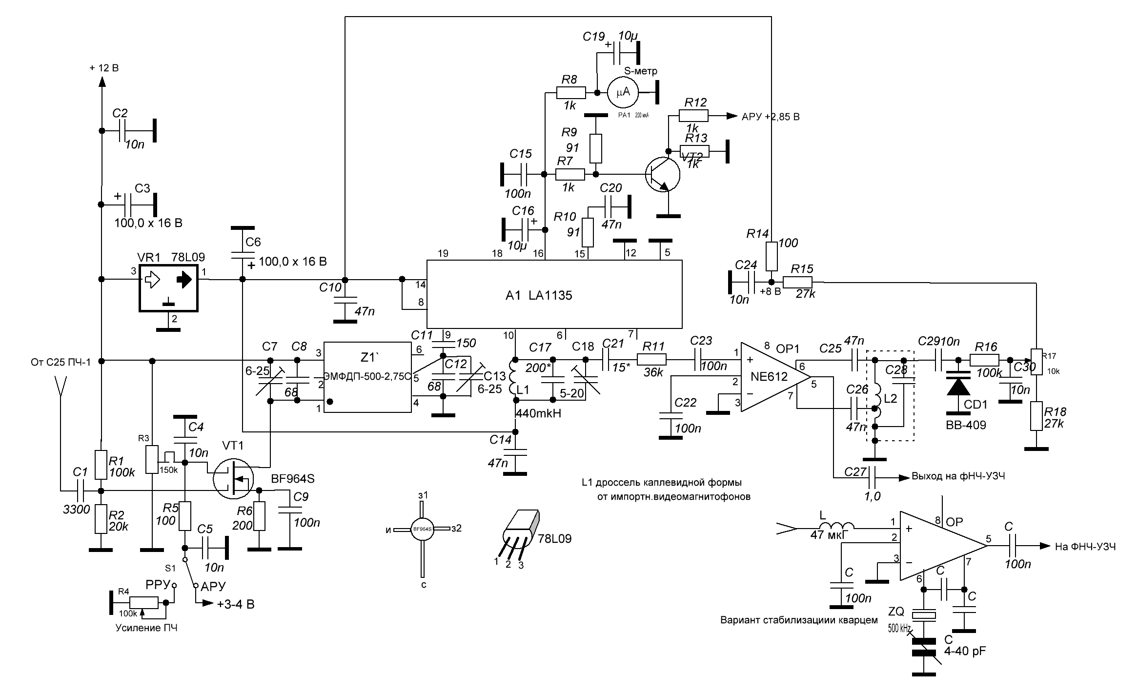
Желающих увидеть тракт ПЧ-2 отправлю к моей схеме здесь http://smham.ucoz.ru/publ/9-1-0-246 - на рис.2 в статье.
UR5FFR
Site Admin
Posts: 2315
Joined: 21 Apr 2012, 22:00
Позывной: UR5FFR
Location: Odessa

Re: Трансивер с двумя ПЧ

Post by UR5FFR »

ins wrote:Индутивность L3, наверное, заменю на резистор 1 кОм.
не надо. лучше ее оставить, но зашунтировать резистором 0,3..2ком. таким образом по пост.току вы даете максимум. а по переменному - шунтируете. кстати отечественные дросселя имеют достаточно высокую добротность и если их использовать в качестве нагрузки по переменке то схемы имеют склонность к возбудам. так что шунтировать их резистором - как бы правило хорошего тона
ins
Posts: 12
Joined: 12 Dec 2012, 04:40
Позывной: RA0CCN
Location: г.Хабаровск
Contact:

Re: Трансивер с двумя ПЧ

Post by ins »

Вторая ценная подсказка, А.Н.! Это как новогодний подарок от Вас! Спасибо!
Кстати, в интернете нашел материал по близкой тематике (применение LA1185) - в форумах и ветках А.Овчарова (RK4FB) и Олега Красноперова (UR6EJ). Придется еще много посидеть, проанализировать, чтобы не "наступать на грабли". Так что, А.Н., Ваша помощь, на которую уповаю - будет неоценима.
А пока - счастливого Рождества, наилучшие пожелания Вам и вашим близким, здоровья, всяческих благ!

Поздравления также всем, заходящим в "курилку" А.Белоконя и на его сайт! От меня - всем http://smham.ucoz.ru/
С уважением, ВВК.
ins
Posts: 12
Joined: 12 Dec 2012, 04:40
Позывной: RA0CCN
Location: г.Хабаровск
Contact:

Re: Трансивер с двумя ПЧ

Post by ins »

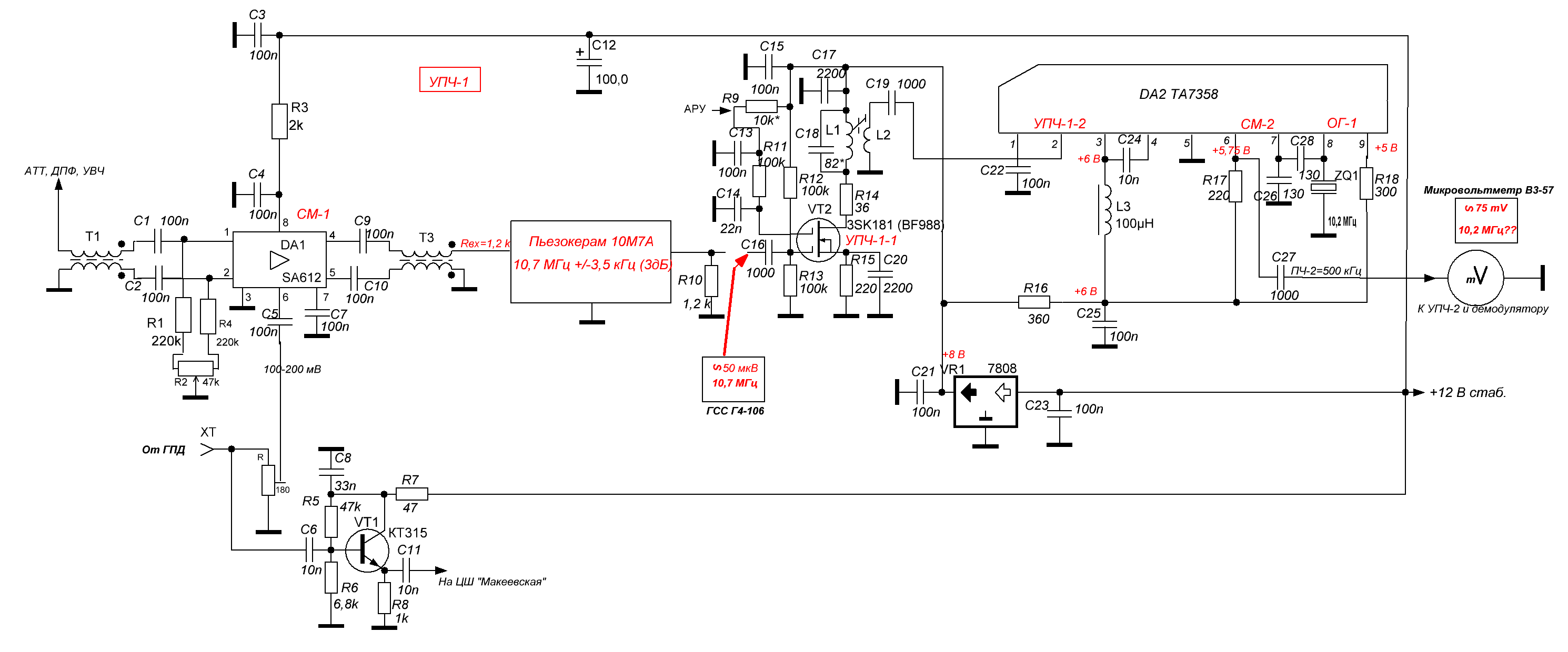
Вот такой вариант схемы с правкой (аттач). Пока можно одобрить или поправить - покритиковать. Результаты (как он работает) будут несколько позже. Обнаружена ошибка в номинале R11 - должно быть 36 Ом.
Attachments
ПЧ-1_v.2.GIF
Last edited by ins on 17 Jan 2013, 11:59, edited 1 time in total.
UR5FFR
Site Admin
Posts: 2315
Joined: 21 Apr 2012, 22:00
Позывной: UR5FFR
Location: Odessa

Re: Трансивер с двумя ПЧ

Post by UR5FFR »

вроде все ок - я тяпов-ляпов не наблюдаю. должно работать. но макетирование расставит все точки над Ы ))
ins
Posts: 12
Joined: 12 Dec 2012, 04:40
Позывной: RA0CCN
Location: г.Хабаровск
Contact:

Re: Трансивер с двумя ПЧ

Post by ins »

Добрый день всем. кто зашел "покурить"! Есть такие? Тогда слушайте.

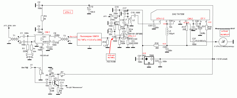
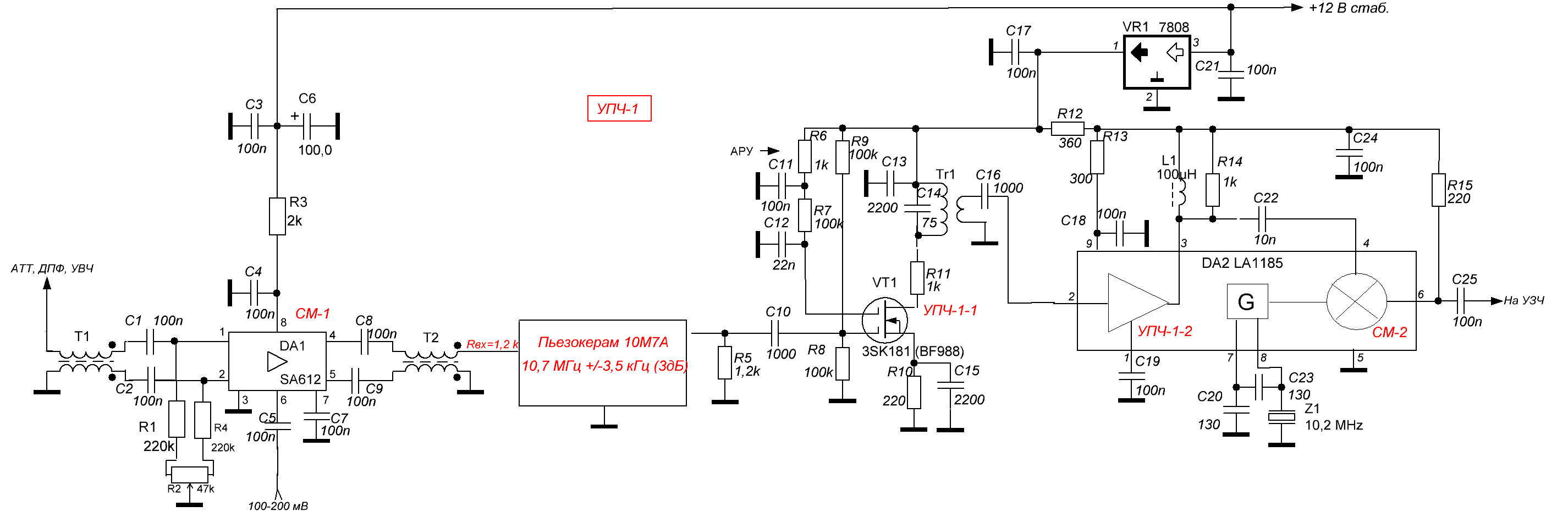
Как и обещал.После "добро" UR5FFR приступил к макетированию и опробованию схемы, что постом выше. Собрать схему было нетрудно ввиду того, что она была практически собрана еще раньше, когда проводилось "раннее" макетировние (см. предыдущие посты в этой теме). А тут еще схема максимально упростилась, а узел уПЧ-1-1 был взят готовым из автомагнитолы и немного переделан - изменены номиналы С10, С16, добален контур Tr1 (именно контур, а не транс.- в обозначении опечатка...).

Далее последовательность работы была такова:
1. Подобрал (уточнил) номиналы R12,R13,R14,R15 таким образом, чтобы напряжения соответствовали даташитным;

2. Методом исключения по-каскадно убедился, что возбуда нет (где отключал питание, где коротил элементы схемы...). Для контроля применял ГСС, ВК7-9, микровольтметр В3-57, приемник с ЦШ);

3. Убедился, что на выход "пролазит" именно сигнал ОГ 10,2 МГц, он после установки даташитных напряжений стал меньше, порядка 20-30 мВ. Но до "идеала" в моем представлении это много. Как пишут Бунин-Яйленко "колебания гетеродина на выходе смесителя оказывают мешающее действие на последующие каскады РПУ...". Короче, давить их надо... Высокий их уровень, решил я, очевидно связан с высокой активностью примененного кварцевого резонатора в ОГ (корпус Б-2). А заменить его нечем, да к тому же, как известно в микросхеме в смесителе работает ячейка Гилберта, а она для преобраования низкоуровневых входных сигналов требует напряжения 100-200 мВ... Вот и задача созрела - понизить уровень сигнала ОГ на выходе смесителя при нормальной его работе;

4. Для этого логично уменьшить напряжения питания генератора. Но структура микросхемы по даташиту такова, что при снижении напряжения питания ОГ (9 ножка) одновременно будет снижатся и питание смесителя (напряжение на 6 ножке), и уровень его выходного сигнала, а нам это не нужно...). Выход виделся в одном - уменьшить амплитуду колебаний ОГ, вмешавшись в его схему;

5. К 8 ножке микросхемы подключен внешне кварц, а в самой микросхеме - база транзистора генератора. Напряжение смещения на ней я подбирал, начиная с 1 МОм - уменьшал, подключив с ножки 8 резистор на массу. Т.е., сделал делитель напряжения. Кроме того этот резистор шунтирует и кварц. В процессе подбора пролаз генерации на выходе пропал при напряжении на базе (8 н) 0,95 В и сопротивлении резистора R=2 кОм. ОГ, естественно, генерил, что ему и положено, но с другой, значительно меньшим уровнем...;

6. Конечно, был бы под рукой другой, малоактивный кварц (а скорее всего пьезоэлемент - не в корпусе Б-2, а в пластмассе...) Наверное, на такие ухищрения и не надо было идти, снижая уровень напряжения ОГ=10,2 МГц. Кроме того, наверное есть и другие способы понизить амплитуду ОГ. Например, "играясь" внешними емкостями ОГ. Но, подумалось, что форма сигнала (надо бы еще просмотреть ее осциллографом) может при этом становиться искаженной в той или иной степени, не совсем синусоидальной...;

7. Ну, а далее все просто. Подал напряжение ГПД на 6 ножку микросхемы активного смесителя SA612, сигнал с ГСС 1-10 мкВ не ее вход (без ДПФ). И вот оно, счастье! 500 кГц на выходе LA1185 (или ее аналога TA7385 - сейчас у меня такой стоит). Промодулированный АМ сигал, чистенький такой, можно даже лучше прослушать на зеркальной частоте 20900 кГц приемнком (все таки 500 кгц, как и все ср.волны - это масса помех...). А если вместо антенны на вход SA612 подключить зажим для радиодеталей, можно вполне прилично принимать какие-то станции, слышно, что полоса приема несколько сужена...

Далее в продолжение темы речь пойдет о следующем тракте - УПЧ-2 и демодуляторе. О заготовках для этого я уже выше где-то упоминал...
ins
Posts: 12
Joined: 12 Dec 2012, 04:40
Позывной: RA0CCN
Location: г.Хабаровск
Contact:

Re: Трансивер с двумя ПЧ

Post by ins »

Далее последуют три варианта тракта ПЧ-2, как и обещано.
Для всех трех одна особенность - учтен опыт предыдущих экспериментов, когда в тракте ПЧ-1 на выход пролезал сигнал встроенного ОГ (то ли с него самого, то ли через смеситель). На этот раз ОГ=500 кГц применен внешний, в первых двух вариантах. Т.е., нужно иметь или готовый генератор или сделать его, как, например в первом варианте (см. прикрепленный файл var.1). А о третьем варианте - скажу отдельно в конце поста.

Вариант первый (var1.)Здесь применена схема, ранее о которой упоминалось ( http://smham.ucoz.ru/publ/9-1-0-246 ), по сути повторяющая структуру тракта ПЧ-1 (транзистор + УПЧ). Применена микросхема LA1135, как это сделал В.Лазовик (UT2IP) в своем "Походном трансивере". Но ЭМФ включен до УПЧ (IF) микросхемы (вывод 9 - вход, 10 - выход) и смеситель не используется. Усиленный сигнал ПЧ=500 кГ поступает с выхода iF на демодулятор, выполненный на SA612. Частота ОГ регулируется (устанавливается) варикапом +\- от средней, что позволяет использовать "средний ЭМФ", не применяя переключатель ВБП/НБП. Кроме того имеем небольшой прирост в усилении тракта.
Недостатком этой схемы можно считать не стабилизированную кварцем частоту ОГ (условно, конечно - многие промышленные схемы прменяют ОГ на дискретных элементах без кварца, что по стабильности приема вполне удовлетворяет потребителей...).

Вариант второй (var.2), собственно, повторяет первый. Однако, здесь предусмотрено подключение внешнего ОГ (по любой схеме, которую может себе позволить радиоюбитель, в том числе готовый ОГ=500 кГц). В качестве демодулятора использован внутренний, микросхемный смеситель.

И, наконец, третий вариант (var.3). Его появление обусловлено унификацией, объединением всего приемного тракта применеием микросхемы LA1185. Снова же - много общего, но, главное здесь - особенность подключения ЭМф. При этом за основу взята исходная схему TRX "Стрекозы". Автор "Стрекозы" отмечает следующее.
LA1185 (TA7358) требует 6 В питания, при превышении его она может выйти из строя. Вывод 6 - это выход смесителя. В типовом включении он должен быть нагружен на LC контур, через который подается питание 6 В. Но из-за НЧ приходится ставить нагрузочный резистор. При этом уменьшается ток через смеситель (а он и так маленький). и это ухудшает перегрузочную способность микросхемы (которая и так невелика). Каскад на VT - это динамическая нагрузка для смесителя. Получается что по постоянному току 6-й вывод подключен к 6 В, т.к. потенциал базы VT3 жестко фиксирован. А по переменному току смеситель нагружен на каскад с ОБ. Нагрузочный резистор в коллекторе VT3 подобран экспериментально, исходя из условия получения максимального усиления.
И здесь важно не столько усиление - его можно и по нч разогнать, а собственные шумы, которые и ограничивают реальную чувствительность. В результате по шумам получается вполне приемлемый результат.

В третьем варианте применен внутренний ОГ, но при необходимости (пролаз сигнала на выход) его можно исключить и брать сигнал от внешнего ОГ=500 кГц, собранного по любой из предыдущих схем (варианты 1 и 2 тракта ПЧ-2).
Номиналы емкостей ОГ=500 кГц или не приведены или оставлены от от предыдущего ОГ=10,МГц. Поэтому требуется их подбор при сборке и налаживании приемника.

И вопрос к Автору сайта и другим его посетителям: ТАК КАКУЮ СХЕМУ ИЗ ТРЕХ ПРЕДЛОЖЕННЫХ ВЫБРАТЬ?
Какие замечания по их построению? Советы приму с благодарностью.
Attachments
ПЧ-2 var3.GIF
ПЧ-2 var2.GIF
ПЧ-2 var1.GIF
atmega

Re: Трансивер с двумя ПЧ

Post by atmega »

Добрый день.
Подскажите как правильно бы было подать сигнал с синтезатора на dds si5351 сигнал с clk1 на смеситель ta7358. Как согласовать, и какой должен быть уровень.
Спасибо.
Post Reply