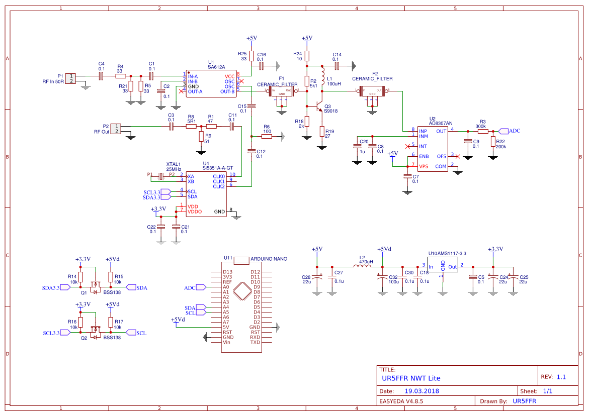
Упрощенная версия анализатора [1]. В отличии от стандартной версии имеет только 50 ом вход/выход. Схема предельно упрощена. Питание по USB шнурку от компьютера.
Несколько изменилась схема каскада УПЧ на Q3. Увеличен ток и в качестве нагрузки применен дроссель. Это увеличило максимальный выходной сигнал и устранило компрессию при больших уровнях сигнала. С целью оптимизации разводки печатной платы выходы Si5351 переназначены.
Печатная плата была полностью переработана с целью минимизации шумовой дорожки. Для этого цифровая и аналоговая земля были разделены и соеденены только в одной точке. Размеры платы немного увеличены, плата Arduino развернута USB разъемом назад. Расстояние между Si5351 и входом сделано максимально возможным.
Были произведены эксперименты по экранировке.
Линии на графике сверху вниз:
Красная - плата не экранирована
Зеленая - установлен экран на второй фильтр ПЧ (F2) и дроссель L1
Синяя - установлен экран на AD8307
Экранирование других модулей (Si5351, F1, U1) не приводит к сколь нибудь заметному выигрышу и является нецелесообразным.
После этого плата была установлена на заготовку корпуса - дно+передняя панель из фольгированного стеклотектолита, соединенные с землей (4 стойки по периметру).
Проведена калибровка. Шумовая дорожка и 40dB аттенюатор:
По сравнению с базовой версией разделение земли существенно улучшило картину в диапазоне 0,1-1MHz. Ранее там наблюдались различные помехи. Сейчас там идеально ровная линия на уровне -90dB.
Управляющая программа обновлена и распознает Lite версию, запрещая использовать неподдерживаемые возможности. В атаче полный комплект документации для сборки.
Конструкция и компоненты
Дроссели аксиальные. C24C25 - устанавливается только один - либо танталовый SMD или обычный аксиальный. Разницы в шумовой дорожке я не заметил, но производитель AMS1117 рекомендует танталовый. L2 можно исключить из схемы, но это вызовет небольшой подъем шумовой дорожке на частоте ПЧ (455kHz) - примерно на 5-7dB.
Вместо S9018 можно применить MMBT3904 или любой другой ВЧ транзистор с совпадающей цоколевкой. SA612 заменяется на SA602.
На плате присутствуют три перемычки (см. PCB-1.1-place.pdf). На перемычках между верхней/нижней землей не экономим
Прошивка в атаче. Софт для управления и документация в отдельной теме
Reference
1. Si5351 Network Analyzer
Si5351 Network Analyzer Lite
Si5351 Network Analyzer Lite
- Attachments
-
- Si5351_NWT_Lite_UR5FFR.26.04.2018.zip
- (1.1 MiB) Downloaded 2246 times
Re: Si5351 Network Analyzer Lite
Более тщательные измерения выходного сопротивления анализатора показало что оно немного отличается от 50ом. Для устранения этой проблемы необходимо изменить номиналы резисторов делителя R8R9 до 5,1ом и 51ом. Схема и документация в первом посте обновлена
Re: Si5351 Network Analyzer Lite
Реализовано измерение на третьей гармонике, что позволило расширить частотный диапазон до 450MHz.
Обновлена прошивка и софт в первом посте.
После обновления прошивки необходимо заново провести калибровку "нуля". Slope и частоту перекалибровывать не надо.
Обновлена прошивка и софт в первом посте.
После обновления прошивки необходимо заново провести калибровку "нуля". Slope и частоту перекалибровывать не надо.
Re: Si5351 Network Analyzer Lite
Обновлена программа до версии 1.5. Добавлен режим измеренеия и подбора кварцевых резонаторов (см. Подбор кварцевых резонаторов для фильтров)
Re: Si5351 Network Analyzer Lite
Исправлена ошибка в разводке платы. Обновленная версия от 22.04 в первом посте темы
Re: Si5351 Network Analyzer Lite
Прошивка 2.0 от 15.05.2020
- обновлена библиотека работы с Si5351
- расширен частотный диапазон до 600МГц
- улучшена шумовая дорожка в диапазоне 150..200МГц
- по команде 'x' значение частоты кварца опоры Si5351 записывается в EEPROM и автоматически считывается при старте прошивки. дефолтное значение прописано в SI5351_CALIBRATION
- добавлена команда 'j' - перебирает частоту фильтра ПЧ и ищет максимум передачи (при этом вход-выход надо замкнуть и выполнить команду f3000000 - чтобы на выходе появился сигнал). после нахождения масимума запоминает значение в EEPROM. при выполнении поиска частоты фильтра должна быть точно прописана частота используемого кварца
После перепрошивки необходимо:
1. В окне монитора задать калибровочную частоту с помощью команды 'x'. Если она не известна то дать команду 'c' и измерить ее на выходе
2. Соеденить вход-выход. Дать команду f3000000.
3. Дать команду 'j'. Дождаться пока прошивка найдет частоту ПЧ - будет столбик цифр частота/амплитуда. Закончится должно примерно так: "465500 4965". Если закончилось с амплитудой менее 4700-4800 это говорит о проблеме с прохождением сигнала. Проверьте кабель и наличие сигнала на выходе/входе
4. Запустить программу и откалибровать "ноль". Для тех кто перешел на 3ю версию программы с 1.х и у кого в приборе есть широкополосный вход можно откалибровать вольтметр (VMeter в окне калибровки).
Прошивку можно использовать с версией программы не менее 3.2
- обновлена библиотека работы с Si5351
- расширен частотный диапазон до 600МГц
- улучшена шумовая дорожка в диапазоне 150..200МГц
- по команде 'x' значение частоты кварца опоры Si5351 записывается в EEPROM и автоматически считывается при старте прошивки. дефолтное значение прописано в SI5351_CALIBRATION
- добавлена команда 'j' - перебирает частоту фильтра ПЧ и ищет максимум передачи (при этом вход-выход надо замкнуть и выполнить команду f3000000 - чтобы на выходе появился сигнал). после нахождения масимума запоминает значение в EEPROM. при выполнении поиска частоты фильтра должна быть точно прописана частота используемого кварца
После перепрошивки необходимо:
1. В окне монитора задать калибровочную частоту с помощью команды 'x'. Если она не известна то дать команду 'c' и измерить ее на выходе
2. Соеденить вход-выход. Дать команду f3000000.
3. Дать команду 'j'. Дождаться пока прошивка найдет частоту ПЧ - будет столбик цифр частота/амплитуда. Закончится должно примерно так: "465500 4965". Если закончилось с амплитудой менее 4700-4800 это говорит о проблеме с прохождением сигнала. Проверьте кабель и наличие сигнала на выходе/входе
4. Запустить программу и откалибровать "ноль". Для тех кто перешел на 3ю версию программы с 1.х и у кого в приборе есть широкополосный вход можно откалибровать вольтметр (VMeter в окне калибровки).
Прошивку можно использовать с версией программы не менее 3.2
- Attachments
-
- NWT_Lite 2.0 15.05.2020.zip
- (6.95 KiB) Downloaded 1430 times
Re: Si5351 Network Analyzer Lite
Всем доброго дня. Андрей можно-ли применить вместо полевиков BSS138, сборку полевиков PHN210t. Просто есть несколько штук рабочих выпаянных из каких то плат Floppy дисководов. Вот ссылка на даташит PHN120t/
https://pdf1.alldatasheet.com/datasheet ... N210T.html
https://pdf1.alldatasheet.com/datasheet ... N210T.html
Re: Si5351 Network Analyzer Lite
По идее должны работать. Можно вообще не ставить узел преобразования уровней. I2C шину подтянуть к +3,3в и все будет работать. То есть остаются только R14R15, полевики и подтяжка к +5в убираем. Так сделано в Pico NWT и последних версиях синтезаторов - все нормально работает
Re: Si5351 Network Analyzer Lite
Андрей, спасибо Вам за быстрый ответ, буду модернизировать плату.
Всего Вам хорошего и отличного выходного дня.
С уважением Сергей.
Всего Вам хорошего и отличного выходного дня.
С уважением Сергей.
Re: Si5351 Network Analyzer Lite
Всем доброго вечера. Андрей подскажите с чем могут бать связаны такие шумовые дорожки.
Это очень отличается от тех что выкладывали Вы.
Это очень отличается от тех что выкладывали Вы.