
После завершения работ над трансивером на основе китайского клона RSP1 встал вопрос о внешнем усилителе мощности, который бы раскачивался от 5вт.
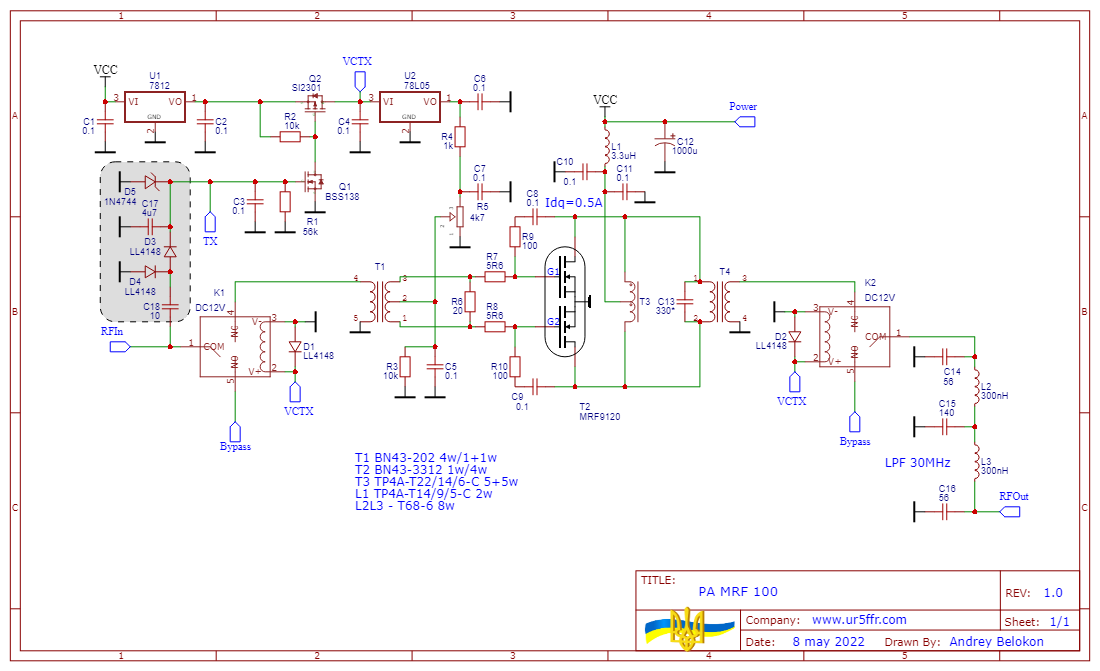
За основу взята совершенно стандартная схема, которую китайцы продают на али уже не первый день под названием MiniPA100
Несмотря на то что продавцы декларируют 100вт, реально этот усилитель отдает порядка 60-70вт при питании 13-15в. Для получения 100вт необходимо поднимать напряжение питания до 20-24в.
Схема была немного приведена в порядок. Получилось вот что
Основой усилителя является MRF9120, который был куплен на али. Причем покупался б/у, с паянными выводами.
В исходной схеме нагрузкой транзистора является трансформатор с объемным витком и сотношением 1:3. Питание подается в середину витка первичной обмотки. Я отказался от питания в середину и поставил дополнительный дроссель T3. Соотношение витков изменено на 1:4 - это позволило поднять выходную можность при напряжении питания 14-15в до 90-100вт.
MRF9120 согласно даташиту выдерживает 65в исток-сток. Это позволяет поднимать напряжение питания до 30в, соответственно увеличивая выходную мощность. Так при питании от 24в я получил на выходе 150-200вт на пиках SSB сигнала. При этом раскачка не увеличивалась и была порядка 5-7вт.
Для обхода сигнала в режиме приема применены два реле - это улучшает развязку вход-выход. Усилитель абсолютно стабилен. Никаких возбудов в процессе экспериментов не выявлено.
В усилитель добавлен узел автоматического включения передачи при подаче входного сигнала - цепочка C18D3D4C17. Постоянная времени отпускания определяется номиналами C17R1.
В случае работы от 24в и/или использования недостаточного для пассивного охлаждения радиатора к точке VCTX подключается 12ти вольтовый компьютерный вентилятор, устанавливаемый на радиаторе охлаждения.
На выходе установлен ФНЧ с полосой пропускания 30МГц на кольцах T68-6. Очень желательно использование диапазонных ФНЧ для фильтрации гармоник.
Теперь перейдем к практической реализации

Отдельно обращу внимание на изготовление выходного трансформатора с объемным витком. Я его выполнил на бинокле, но можно сделать и на обычных ферритовых трубках. Понадобится тонкая медная фольга 0,1мм и сверло подходящего диаметра, используемое в качестве оправки. Вырезаем полоски фольги и на сверле сворачиваем трубочки, которые должны плотно влезть в бинокль.
Чтобы получить первичный виток надо соединить две трубки с одной из сторон. Это можно сделать как тонкой полоской фольги, так и куском многожильного провода без изоляции
С другой стороны трубок делаем выводы с помощью многожильного провода
Обрезаем лишнюю фольгу по краям тубок
И наматываем вторичную обмотку. Ее можно выполнить как одиночным толстым проводом, так и косичкой из нескольких тонких проводов МГТФ, соединенных параллельно
В сборе усилитель выглядит вот так
Монтаж бездырочный - детали припаиваются на плату в стиля а-ля-SMD.
Для питания нужен мощный БП. Я использовал с MeanWell 12v/30A с выкрученным на максимум выходным напряжением (14.7v). Сейчас усилитель работает от 24v с Eltek SMPS 1000. На радиатор усилителя установлен вентилятор для принудительного охлаждения, который включается только при передаче. В моем случае радиатор не нагревался выше 50-60С. Бинокли и трансформаторы практически не нагреваются - слегка теплые.