DDC трансивер из китайского клона SDRPlay RSP1

digital signal processing
Post Reply
UR5FFR
Site Admin
Posts: 2308
Joined: 21 Apr 2012, 22:00
Позывной: UR5FFR
Location: Odessa

DDC трансивер из китайского клона SDRPlay RSP1

Post by UR5FFR »

Года три-четыре тому назад я купил у британцев SDRPlay RSP1A. Это DDC приемник который перекрывает диапазон 10kHz-2GHz. На компьютере он работает под управлением достаточно навороченной программы SDRUno.
sdruno.jpg
Все отлично. Но это только приемник. Были мысли сделать к нему передающую приставку, да все как-то руки не доходили. И вот тут в прошлом году китайцы разродились достаточно дешевыми клонами самой первой версии RSP1. Приемник имеет достаточно обрезанный функционал - у него очень простые входные фильтры, нет УВЧ и аттенюатора, разрядность 12bit вместо заявленной в RSP1A 14bit. Но цена всего 17$ - почти даром :)
rsp1_clone_1.png
Платка была куплена и проверена - все работает. Но как и ожидалось - не хватает аттенюатора/УВЧ по входу. Да и ДПФ не помешали бы при работе с полноразмерной антенной. Ну и если делать то уже и передачу до кучи. В итоге должен получиться полноценный трансивер.

Чтение документации позволило выяснить некоторые нюансы работы SDRUno с CAT протоколом. Используется OmniRig. Синхронизация может идти как от трансивера к программе так и наоборот. Выглядит это так - если мы изменяем частоту в трансивере валкодером то она синхронно изменяется в SDRUno. Аналогично при изменении частоты настройки в программе эта информация передается в трансивер. Кроме частоты настройки синхронизируется информация о моде.
При переходе трансивера в режим передачи программа "понимает" это и включает специальный режим Mute.

Структурная схема трансивера была принята такая:
SDRPlay Transceiver diagram.png
SDRPlay Transceiver diagram.png (48.6 KiB) Viewed 16890 times
Ядром трансивера является синтезатор NanoVFO, который принимает по протоколу CAT команды для синхронизации текущей частоты, управляет полосовыми фильтрами, аттенюатором, УВЧ и генерирует сигналы гетеродинов для модуля передатчика.

В качестве блока ДПФ был взят модуль безподстроечных полосовых фильтров на стандартных дросселях. Он так же содержит отключаемый аттенюатор и УВЧ.

Трансивер будет использоваться с внешним усилителем мощности, поэтому был выбран QRP PA на 5-10вт на одном RD15HVF1.

Модуль передатчика должен сформировать SSB сигнал с требуемой боковой полосой на заданной частоте. Модуль полностью аналоговый. SSB стгнал формируется фильтровым методом. Была выбрана схема с двумя преобразованиями частоты. Первая ПЧ - 500kHz, далее фильтр ЭМФ, вторая ПЧ - 45MHz.
В собранном виде модуль передатчика поместился на плате 100*45мм.
sdrplay_tx_board.jpg
Все модули были оформлены в корпус. Туда же установлен USB-hub чтобы не тянуть к компьютеру два шнурка - на фото это маленькая платка слева вверху. Питание платы SDRPlay и USB-хаба поступает не с USB, а с отдельного стабилизатора на LM7805, который установлен навесом на заднюю алюминиевую стенку корпуса
sdrplay_1.jpg
sdrplay_1.jpg (90.63 KiB) Viewed 17884 times
Передняя панель напечатана на 3D-принтере. На ней расположены гнездо подключения тангенты, кнопки управления синтезатором и валкодер. На задней панели разъемы ВЧ, питания, USB и управления внешним усилителем.
sdrplay_3.jpg
sdrplay_3.jpg (45.69 KiB) Viewed 17884 times
Частоту настройки и диапазон можно изменять как в программе SDRUno, так и в трансивере с помощью валкодера.
Включение аттенюатора и УВЧ происходит по нажатии кнопки синтезатора. Переход в режим передачи происходит при нажатии кнопки PTT на тангенте. Кроме этого в синтезаторе реализовано измерение КСВ и режим настройки с генерацией несущей.
andrst
Posts: 22
Joined: 11 Sep 2019, 11:48
Позывной: exUR5RJW

Re: DDC трансивер из китайского клона SDRPlay RSP1

Post by andrst »

а более детальное описание конструкции - схема передающего блока, схема коммутации - публиковаться будут?
UR5FFR
Site Admin
Posts: 2308
Joined: 21 Apr 2012, 22:00
Позывной: UR5FFR
Location: Odessa

Re: DDC трансивер из китайского клона SDRPlay RSP1

Post by UR5FFR »

Да, будут. А что, уже горит? :)
andrst
Posts: 22
Joined: 11 Sep 2019, 11:48
Позывной: exUR5RJW

Re: DDC трансивер из китайского клона SDRPlay RSP1

Post by andrst »

Да, будут. А что, уже горит?
пока теоретический интерес
после войны хотелось бы сделать (если конечно когда вернусь то дом останется в нормальном состоянии и смогу плату китайского RSP1 найти на месте)
UR5FFR
Site Admin
Posts: 2308
Joined: 21 Apr 2012, 22:00
Позывной: UR5FFR
Location: Odessa

Re: DDC трансивер из китайского клона SDRPlay RSP1

Post by UR5FFR »

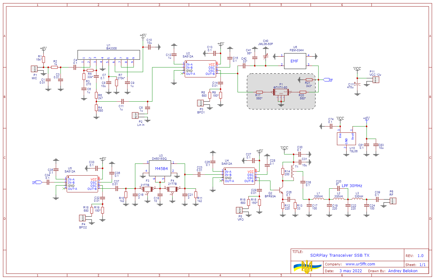
Схема модуля передатчика
Schematic_SDRPlay Tranceiver_2022-05-03.png
В качестве микрофонного усилителя с АРУ применен BA3308. Формирование SSB с помощью ЭМФ (на схеме есть и пьезофильтр, но его не ставим). Далее переносим сигнал на частоту второй ПЧ. Я использовал 45МГц и устанавливал фильтр U3 в смд-корпусе. Если нет фильтра на 45МГц то можно использовать легкодоступные фильтры на 21МГц 21T7B (продаются очень дешево у нас в радиомаге). При этом придется пожертвовать диапазоном 15м.
На выходе установлен усилитель на Q2 и ФНЧ с частотой среза 30МГц. При указанных номиналах на выходе 300мв rms. Изменяя номинал R13 можно менять уровень сигнала на выходе.
Post Reply