Приемник коротковолновика-наблюдателя RX2121AM

UR5FFR
Site Admin
Posts: 2308
Joined: 21 Apr 2012, 22:00
Позывной: UR5FFR
Location: Odessa

Приемник коротковолновика-наблюдателя RX2121AM

Post by UR5FFR »

Тематика приемников КВ диапазона мне кажется не совсем раскрыта в наше время. Конструкции прошлого века морально устарели и повторять их нет никакого желания. Покупная техника имеет весьма посредственные параметры по динамическому диапазону. Те несколько конструкций которые опубликованы за последние два десятилетия либо ориентированы исключительно на SSB, либо сложны для повторения, особенно начинающему радиолюбителю.

Итого созрело такое вот техзадание
1. Диапазон принимаемых частот - 0,5-30МГц
2. Виды модуляции - SSB/AM
3. Синтезатор частот
4. Минимализм схемы и простота настройки с помощью тестера
5. Отсутствие намоточных изделий и самодельных КФ, требующих настройки
6. Полностью электронная коммутация, никаких реле
7. Минимальное энергопотребление

Исходя из таких требований первый и самый важный вопрос - выбор фильтров и архитектуры приемника. Для приема SSB самое простое и доставабельное - обычный ЭМФ. Но чтобы перекрыть весь КВ до 30МГц с нормальным подавление зеркального канала надо делать двойное преобразование частоты.

Выбор первой ПЧ так же будет зависеть от наличия фильтров в продаже. Вариантов тут не много - 10.7МГц, 21.7МГц и 45МГц. Это фильтры в двухкорпусном исполнении и корпусах UM-1/UM-5. Оптимально применение фильтра на 45МГц, но в продаже бывают достаточно широкие фильтры полосой 15-30кГц. Найти фильтр с полосой 7.5кГц очень проблематично, хотя такие и выпускаются. На 10.7 и 21 МГц купить фильтры с полосой 7.5кГц не проблема даже в Украине :) В результате я остановился на фильтре 21T7B который есть в продаже в РАДИОМАГ'е по цене меньше бакса за комплект.
Для АМ фильтра по второй ПЧ вполне подойдет керамический фильтр на 450-460кГц. Тут можно использовать как дешевые импортные фильтры так и наш ФП1П1-60 - на плате предусмотрены посадочные места под оба варианта. Я использую и рекомендую ФП1П1-60 - он имеет полосу 8кГц и достаточно хорошую прямоугольность.

При двойном преобразовании частоты для приема SSB можно использовать ЭМФ на любую боковую полосу - верхнюю или нижнюю. При этом выбор нужно боковой осуществляется изменением частоты второго гетеродина. Первый гетеродин всегда выше частоты приема на частоты 1й ПЧ, третий гетеродин всегда выдает 500кГц для SSB детектора, а в режиме приема АМ отключается.

Следующее больное место любой приемопередающей конструкции - ДПФ. Несмотря на высокую частоту первой ПЧ в 21МГц зеркалку всеравно надо давить. А при приеме на ВЧ бендах - обрезать НЧ так как динамика не резиновая :)
Чтобы избавится от настроечных элементов в ДПФ решено было сделать 4 достаточно широкополосных фильтра которые перекрывают следующие диапазоны частот: 1.5МГц..5МГц, 5МГц..9.5МГц, 9МГц..19МГц, 18МГц..31МГц. Для фильтров выбрана моя любимая Т-образная топология. Для получения приемлемой крутизны скатов использованы трехзвенные фильтры. Дополнительно на входе стоит двухзвенный ФНЧ с частотой среза 33МГц и фильтр-пробка настроенный на частоту 1й ПЧ. В качестве индуктивностей примены покупные "полосатые" дросселя. На весь блок ДПФ всего один подстроечный элемент в фильтре-пробке на частоту 1й ПЧ (опционально).
Широкая полоса пропускания так же позволила получить затухание порядка 1дб на НЧ бендах и не хуже чем 2.5дб в диапазоне 20-30МГц. При сборке никакого подбора деталей не производилось. Реальная АЧХ получившихся фильтров практически идеально совпала с рассчетной
rx2121am_bpf.jpg
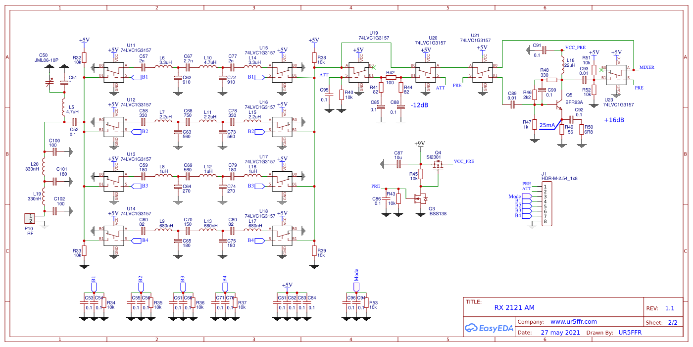
Для коммутации используются ключи 74LVC1G3157. Кроме ДПФ приемник имеет отключаемый аттенюатор и УВЧ. Полная схема входной части
Schematic_RX2121AM_2_2021-06-23.png
Первый смеситель пассивный на ключах 74LVC1G3157, что гарантирует нам достаточно высокую динамику тракта. С целью упрощения после смесителя сигнал через диплексер подается сразу на фильтр первой ПЧ. Это позволило избавиться от достаточно прожорливого postmixer усилителя. Второй смеситель выполнен на BF998.
SSB тракт практически повторяет схему приемника RX998. Тракт АМ выполнен на TA2003 по типовой схеме и требует минимум деталей. УНЧ на TDA7052A
Schematic_RX2121AM_1_2021-06-23.png
Приемник собран на печатной плате размерами 100х85мм. Вид платы в сборе
rx2121am_front.jpg
rx2121am_front.jpg (108.67 KiB) Viewed 41491 times
Единственный моточный элемент - трансформатор смесителя.
Как видим на плате всего 4 точки настройки в виде подстроечных конденсатора - два отвечают за настройку обмоток ЭМФ в резонанс, один за согласование с фильтром 1й ПЧ. Эти три конденсатора просто крутим по максимум сигнала на выходе тракта в режиме приема SSB. Четверый конденсатор отвечает за настройку фильтра пробки и настраивать его надо подавая сигнал ПЧ на вход по максимум подавления. Если нет ГСС то фильтр пробку можно исключить.
С обратной стороны платы тоже сравнительно немного деталей. Все компоненты используются типоразмера 0805
rx2121am_back.jpg
rx2121am_back.jpg (145.04 KiB) Viewed 41491 times
Для управления приемником используется синтезатор NanoVFO 3.1 со специальной прошивкой. В частности из исходной прошивки выброшено все что относится к передаче и телеграфу, добавлена поддержка всех КВ диапазонов, в том числе и вещательных, и отдельное меню для выбора диапазона.

Приемник питается от источника с напряжением 12в и потребляет 110мА вместе с синтезатором в режиме минимальной громкости и средней яркости дисплея. При отключенном дисплее потребление уменьшается до 95мА.

Проведено измерение динамического диапазона. Измерение проводилось при отключенной АРУ путем подключения на вход кварцованного двухтональника, измерения уровня сигнала на выходе, подключения ГСС с калиброванным выходом и уравнивания амплитуды ГСС с уровнем интермодуляционного продукта (подробнее о измерении IMD).
Подаче на вход двухтонового сигнала частотой 7050kHz с разносом 10kHz и уровнем -8dBm на выходе приемника наблюдался сигнал эквивалентный подаче на вход однотонового сигнала с уровнем -80dBm. Это позволяет вычислить точку перехвата третьего порядка по входу приемника IIP3 = (-8) + ((-8) - (-80))/2 = +28dBm. Чувствительность тракта без УВЧ не хуже 1uV (MDS=-117dBm) что дает нам рассчетный динамический диапазон DR3 = (28 - (-117))*2/3 = 96.6dB.

73! UR5FFR ex UB5-070-177 :)
UR5FFR
Site Admin
Posts: 2308
Joined: 21 Apr 2012, 22:00
Позывной: UR5FFR
Location: Odessa

Re: Приемник коротковолновика-наблюдателя RX2121AM

Post by UR5FFR »

Сборка и запуск

Полосатые дроссели и подстроечные конденсаторы можно купить как на али, так и у нас в Имраде. Список приводить не буду, но начать можно со списка на детали для Raisin и далее уже поиском на сайте Имрада.

Единственным моточным узлом является трансформатор T1. Его можно намотать на любом колечке проницаемостью 600-2000ед. Если нет колец то можно купить в радиомаге Epcos N87. Принцип намотки понятен из следующей схемы
loop-choke.jpg
loop-choke.jpg (20.41 KiB) Viewed 40218 times
Намотка ведется тремя слегка скрученными проводами. После намотки тестером прозваниваем обмотки - слева начало, справа конец обмотки. ну или наоборот - кому как больше нравится :) Главное чтобы выводы обмоток шли последовательно сверху вниз - то есть слева сверху вниз Н1, Н2, Н3, справа свеху вниз - К1, К2, К3 (Н - начало, к - конец обмотки).

Конденсаторы C19C25 возможно придется подобрать в зависимости от вашего ЭМФ.
Конденсатор С32 емкостью 47uF если нет в смд исполнении можно использовтаь обычный выводный установив его в разъем P4, который используется только для отладочных целей.
TDA7052A обязательно с буквой А в конце - они не взаимозаменяемы с TDA7052. У последней отсутствует электронное управление громкостью. В принципе ее тоже можно поставить, но регулировку громкости тогда придется переделать на традиционную.

В случае применения другого фильтра по первой ПЧ необходимо пересчитать диплексер L1C1C3R1L2C6. Для этого необходимо взять справочное характеристического сопротивления примененного фильтра и привести его к 50ом с помощью калькулятора.
Если не интересует режим АМ то можно не устанавливать TA2003 с обвязкой и коммутаторы U4U8 поставив вместо них перемычки.

Настройка сводится к контролю режимов и потребляемого тока, устранению ошибок монтажа. Подстроечные конденсаторы C3C103C104 крутим по получению максимального усиления по S-метру. Или контролируем осциллографом усиление тракта (при этом АРУ должна быть отключена перемычкой в разъеме AGC off).

Печатка расшарена тут: https://oshwlab.com/ban.relayer/rx2121am
UR5FFR
Site Admin
Posts: 2308
Joined: 21 Apr 2012, 22:00
Позывной: UR5FFR
Location: Odessa

Re: Приемник коротковолновика-наблюдателя RX2121AM

Post by UR5FFR »

Прошивка для синтезатора под этот приемник. "Железо" используется от NanoVFO 3.1. Прошивка по сравнению с исходной достаточно сильно модифицирована - из нее выброшен электронный ключ и все что касалось передачи, так как у нас приемник. Добавилась поддержка AM, два S-метра - один под SSB, второй под AM. Выбор диапазона из списка валкодером - актуально так как диапазонов реально много - 9 любительских, 2 СВ 27МГц, 7 радиовещательных и 6 диапазонов по 5МГц каждый для обеспечения полного перекрытия 2-30МГц. Итого 24 диапазона.
Описание управления и подключение синтезатора к плате приемника описано в документации.
Прошивка доступна традиционно на гитхабе https://github.com/andrey-belokon/NanoVFO_RX2121

Подключение управления на разъем J2 для этой прошивки следующее
J2 pinout.png
J2 pinout.png (11.64 KiB) Viewed 38054 times
S-метр подключается стандартно согласно схеме NanoVFO
UR5FFR
Site Admin
Posts: 2308
Joined: 21 Apr 2012, 22:00
Позывной: UR5FFR
Location: Odessa

Re: Приемник коротковолновика-наблюдателя RX2121AM

Post by UR5FFR »

Приемник получился портативный, хоть и без ручки для переноски :) Питание автономное от 18650 через повышающий преобразователь. Есть возможность подключения внешнего БП 12в. В режиме средней громкости потребляемый ток 120-150мА. Два антенных входа - 50ом полноразмерная или штырь/провод через дополнительный УВЧ (+20мА). Динамик - 2ГДШ-6. Внутри выглядит вот так
rx2121am receiver inside
rx2121am receiver inside
Толкатели кнопок надо цветные было бы поставить но в закромах нашлись только черные. Оставил тюнинг фейса на потом
rx2121am receiver
rx2121am receiver
А пока первое включение в корпусе. На 2920 фулиганы в USB, потом вещалки 49м и любители на 80м. Большой пардон за качество - снималось с рук

UR5FFR
Site Admin
Posts: 2308
Joined: 21 Apr 2012, 22:00
Позывной: UR5FFR
Location: Odessa

Re: Приемник коротковолновика-наблюдателя RX2121AM

Post by UR5FFR »

Для питания от 18650 используются готовые модули с али. Нужен контроллер заряда на TP4056 и повышающий преобразователь (step-up converter). Повышающий я использовал на MT3608 - они работают на достаточно высокой частоте и не создают помех приему. TP4056 платы бывают двух видов - с защитой 18650 и без нее. Платы с защитой имеют две микросхемы, без защиты - одну. Если элемент 18650 плоский то он уже имеет встроенную защиту. Я применил 18650 без встроенный защиты, поэтому плату взял с защитой.
portable power modules.jpg
portable power modules.jpg (57.76 KiB) Viewed 37105 times
Монтажная схема
Schematic_RX2121AM portable_2021-08-30.png
Разъем micro-USB установлен на задней панели - через него заряжается аккумулятор и заливается прошивка либо ведется работа по CAT-протоколу. DC1 - разъем внешнего питаний 12в. Контроль заряда аккумулятора идет через вход SWR_R синтезатора.

УВЧ имеет высокоомный вход и позволяет принимать сигнал со штыревой укороченной антенны. Коэффициент усиления равен 5. Схема охвачена глубокой ООС, что гарантирует линейную АЧХ. На частотах выше 20-30МГц присутствует небольшой подъем усиления, который компенсируется конденсатором C8, увеличивающий глубину ООС и снижающий усиление с ростом частоты. R10R11 - антипаразитные элементы. Контур L1C2 настроен на середину FM диапазона и блокирует сигнал мощных вещательных станций. Его можно не устанавливать. L1 - стандартный "полосатый" дроссель. Усилитель такого типа имеет очень низкое выходное сопротивления. Для корректной работы ДПФ оно приводится к 50ом с помощью резистора R9.
Меняя соотношение резисторов R7 и R8 можно получить другой коэффициент усиления Kус ~= 1 + R7/R8
Более подробно о схемотехнике УВЧ на основе пары Шиклаи
Whip LNA
Whip LNA
Schematic_Whip LNA_2021-08-28.png (39.83 KiB) Viewed 37219 times
Печатка для усилителя делалась ЛУТом. Проект расшарен тут https://oshwlab.com/ban.relayer/whip-lna_copy_copy

Корпус был разработан в OpenSCAD и напечатан на 3D-принтере. Проект для самостоятельного изготовления https://www.thingiverse.com/thing:4943981
rx2121_box.png
rx2121_box.png (23.42 KiB) Viewed 37216 times
UR5FFR
Site Admin
Posts: 2308
Joined: 21 Apr 2012, 22:00
Позывной: UR5FFR
Location: Odessa

Re: Приемник коротковолновика-наблюдателя RX2121AM

Post by UR5FFR »

Таки поменял толкатели и доделал индикацию состояния батареи
rx2121am_2.jpg
UR5FFR
Site Admin
Posts: 2308
Joined: 21 Apr 2012, 22:00
Позывной: UR5FFR
Location: Odessa

Re: Приемник коротковолновика-наблюдателя RX2121AM

Post by UR5FFR »

Сделал поддержку банка частот (каналов). Изменил раскладку клавиатуры. Верхняя надпись - короткое нажатие, нижняя - длинное.
rx2121_keyb_new_layout.png
rx2121_keyb_new_layout.png (5.56 KiB) Viewed 36494 times
Синтезатор имеет энергонезависимую память на 100 каналов – от 00 до 99. За каждым каналом запоминается диапазон, частота и тип модуляции. Синтезатор может работать в обычном режиме и в режиме перебора каналов. Переключение между этими режимами осуществляется нажатием на кнопку CHAN MODE (короткое нажатие). Если включен режим каналов, то внизу дисплея отображается буква «C» и номер канала, например, C12. Вращая валкодер можно переключать каналы по кругу. Пустые каналы при переключении пропускаются.
chan1.jpg
chan1.jpg (26.6 KiB) Viewed 36457 times
Быстро выбрать нужный канал можно нажав кнопку CHAN SEL (короткое нажатие) находясь в режиме каналов. При этом вызовется список всех каналов в котором с помощью валкодера можно выбрать требуемый и нажав кнопку BAND/MENU переключиться на него.
В списке каналов отображается его номер, частота с точностью до едениц кгц и модуляция
chan3.jpg
chan3.jpg (27.05 KiB) Viewed 36457 times
Кнопка CHAN ADD/DEL (длинное нажатие) работает по-разному в зависимости от того в каком режиме мы находимся. Если у нас обычный режим, то нажатие приводит к занесению частоты в список каналов. При этом отобразится весь список где валкодером нужно выбрать канал куда необходимо записать частоту и нажать кнопку BAND/MENU. Если канал уже используется он будет перезаписан.
В канальном режиме кнопка CHAN ADD/DEL удаляет текущий канал из списка – он помечается как свободный, а синтезатор переключается на следующий канал.

Исходники залиты на гитхаб. Обновлена документация
UR5FFR
Site Admin
Posts: 2308
Joined: 21 Apr 2012, 22:00
Позывной: UR5FFR
Location: Odessa

Re: Приемник коротковолновика-наблюдателя RX2121AM

Post by UR5FFR »

Привел в порядок переднюю панель - покрасил и сделал надписи.
RX2121AM new front panel.jpg
Надписи делал по технологии описанной тут http://www.qrzua.club/viewtopic.php?t=79
svp
Posts: 17
Joined: 26 Dec 2023, 20:34

Re: Приемник коротковолновика-наблюдателя RX2121AM

Post by svp »

Здравствуйте всем, скажите можно ли добавить в этот приемник ЧМ модуляцию, чтобы слушать си би на 27мгц? Вроде ТА2003 позволяет это сделать.
UR5FFR
Site Admin
Posts: 2308
Joined: 21 Apr 2012, 22:00
Позывной: UR5FFR
Location: Odessa

Re: Приемник коротковолновика-наблюдателя RX2121AM

Post by UR5FFR »

Изначально планировалось сделать поддержку ЧМ, но в процессе разработки от этой идеи отказался с целью упрощения схемы
Post Reply