
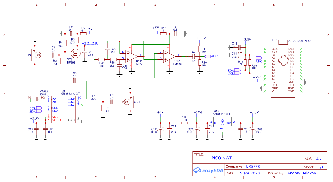
Принцип работы остался неизменный - супергетеродинный метод измерений, но схемотехника претерпела существенные изменения. ПЧ была выбрана в звуковом диапазоне - 1кГц. Это позволило отказаться от керамических фильтров и применить вместо них активный фильтр на ОУ. При столь низкой частоте ПЧ амплитуду сигнала может измерять микроконтроллер с помощью АЦП - его ресурсов вполне хватает для реализации алгоритма Герцеля. Таким образом был исключен из схемы труднодоставаемый AD8307.
Кроме этого в смесителе вместо опять же дорогой и трудонодоступной SA612 использован двухзатворный BF998. Итоговая схема
В собранном виде выглядит так
Упрощение коснулось и калибровки прибора - для начала работы достаточно просто замкнуть вход с выходом и откалибровать "ноль".
Конечно все эти упрощения имеют свою цену. Пришлось забыть про измерение на гармониках - частотный диапазон прибора "всеголишь" 100кГц..200МГц

Работа с прибором идет с помощью универсального ПО, которое работает и со старшими версиями NWT. Это позволяет использовать все возможности программы, в том числе измерение параметров кварцев и их отбор по близким характеристикам. Спаяв простейший измерительный мост можно измерять характеристики антенн - прибор работает как панорамный измеритель КСВ
Шумовая дорожка в диапазоне 1..200МГц
Шумовая дорожка в КВ диапазоне 1..30МГц
Пример измерения АЧХ ДПФ 20ти метрового диапазона
Как видно на графике несмотря на всю простоту до -60дб в КВ диапазоне вполне можно посмотреть АЧХ