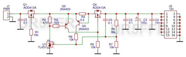
Простий лоу-дроп стабілізатор с захистом по струму та від переполюсування

стабилизаторы, преобразователи, датчики и автоматика
Post Reply
UR5FFR
Site Admin
Posts: 2316
Joined: 21 Apr 2012, 22:00
Позывной: UR5FFR
Location: Odessa

Простий лоу-дроп стабілізатор с захистом по струму та від переполюсування

Post by UR5FFR »

Дуже проста схема. Використовується для підключення зовнішнього живлення приймача. Має захист від переполюсування та стабілізує вихідну напругу на рівні 12в з мінімальним падінням напруги (приблизно 100-200мв). Тобто якщо на вході 12.2в або вище то на виході тримає 12в. Якщо на вході менше 12в то на виході буде на 100-200мв менше.
Schematic_Low-Drop-Stabilizer_2026-03-07_wm.png
Schematic_Low-Drop-Stabilizer_2026-03-07_wm.png (36.8 KiB) Viewed 5279 times
Post Reply