Расчет диплексера

ДПФ. ФСС, КФ, Pi-network, L-match
Post Reply
UR5FFR
Site Admin
Posts: 2308
Joined: 21 Apr 2012, 22:00
Позывной: UR5FFR
Location: Odessa

Расчет диплексера

Post by UR5FFR »

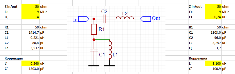
Тут совершенно случайно выяснилось что расчет диплексера может быть проблемой :) По быстрому набросал в экселе считалку
dipl_ur5ffr.png
Вводим частоту и добротность (порядка 3-4). В параллельном контуре катушка имеет малую индуктивность и не всегда ее можно получить целым числом витков. Для этого округляем индуктивность до целого числа витков и вводим в расчет справа - получаем уточненные значения. "Подвигать" индуктивность катушки последовательного контура можно вводя ее значение в поле "коррекция" L'

Скачать таблицу
svp
Posts: 17
Joined: 26 Dec 2023, 20:34

Re: Расчет диплексера

Post by svp »

Андрей, подскажите пожалуйста нужно ли настраивать L1 на частоту пч подбором С1 или ставить катушку с сердечником?
И ещё вопрос, как мне рассчитать L2 C2 если я хочу поставить сразу после диплексера кварцевый фильтр с входным сопротивлением 300 ом?
UR5FFR
Site Admin
Posts: 2308
Joined: 21 Apr 2012, 22:00
Позывной: UR5FFR
Location: Odessa

Re: Расчет диплексера

Post by UR5FFR »

Контуры диплексера имеют очень низкую добротность и как следствие очень широкополосны. Никакой особой подстройки частоты обычно не требуется если используются катушки на амидоне или стандартные дросселя.
Если после 50ти омного диплексера стоит КФ с сопротивлением 300ом то вам нужно мезду диплексером и КФ поставить Г-образную цепь согласования импедансов на частоте ПЧ. Расчитать ее можно в RFSimm. В некоторых случаях удается объеденить индуктивности и/или емкости диплексера и Г-образной цепочки. Например так сделано в трансивере DoubleFox
ur6hdx
Posts: 2
Joined: 06 Jan 2025, 18:10
Позывной: UR6HDX

Re: Расчет диплексера

Post by ur6hdx »

Для проектування ЛЮБИХ фільтрів (в т.ч. активних) та диплексора дуже рекомендую Nuhertz FilterSolution (у мене версія 13.6.9).
Кращого ПЗ для розрахунку та аналізу фільтрів я іще не знаходив.
Post Reply