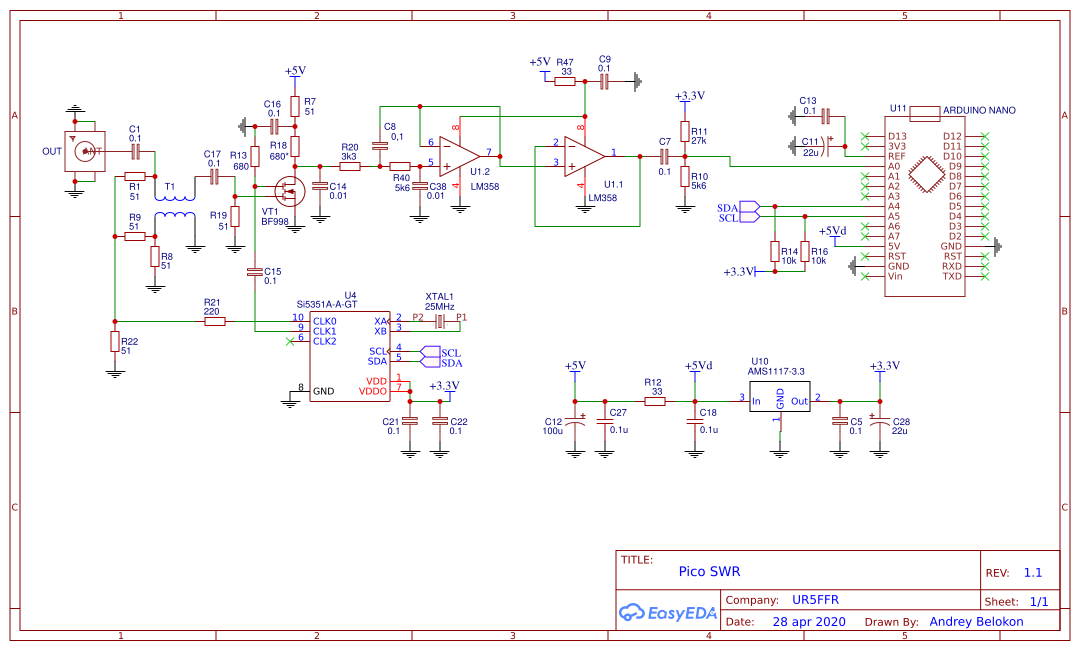
Прибор предназначен для панорманого измерения КСВ 50ти омных цепей в диапазоне частот 1..200МГц. По сравнению с SWR Mouse исключены дефицитные компоненты и схема прибора максимально упрощена. Точность измерения в диапазоне 1..60МГц не хуже 10%. С повышением частоты погрешность растет. Схема прибора
Пример настройки с помощью тюнера и измерения КСВ для нерезонансного вертикала
Измерение КСВ антенны от портативной УКВ радиостанции
Детали и конструкция
ОУ LM358 можно заменить на любой 5ти вольтовый rail-to-rail или обычный ОУ, но работающий при напряжении питания 4в. Трансформатор T1 намотан на кольце проницаемостью 1000-2000 скруткой в два провода 8-10 витков, либо тонким коаксиалом 2мм толщиной. AMS1117-3.3 можно заменить на любой стабилизатор на 3.3в.
Si5351 установлена на переходной плате т.к. выполнить для нее дорожки ЛУТом достаточно проблематично. Si5351 может быть использована любая, в том числе и из серий у которых наблюдается срыв генерации.
Кварц любой на частоты 24-35МГц но обязательно в корпусе "лодочка".
Ардуина любая 168я или 328я - прошивка очень маленькая.
Плата двухсторонняя, вторая сторона залита "землей" и на ней разведено несколько перемычек. Можно вторую сторону не делать ЛУТом а перемычки выполнить проводом
Настройка и запуск
После прошивки и рестарта на выходе анализатора должен быть сигнал частотой 3МГц амплитуой порядка 100мв. Контролируем постоянное напряжение на стоке BF998 - оно должно быть около 2.5в. При значительном отклонении подбираем номинал R18. На С7 должен присутствовать синус частотой 1кГц.
Перед измерениями необходимо в программе провести калибровку и вначале измерить и задать точно частоту кварцевого резонатора, а потом провести калибровку на открытом выходе.
Измерения
При измерениях антенна подключается непосредственно ко входу анализатора либо через 50ти омный коаксиал. Чтобы избежать т.н. антенного эффекта фидера необходимо вначале и в конце его запорные дросселя в виде нескольких ферритовых защелок, либо сделать несколько витков кабеля сквозь ферритовое кольцо проницаемостью 1000-2000. Это устранит возможные токи оплетки и КСВ измеренный на конце фидера будет равен КСВ в точке подключения антенны
Проект открыт для клонирования и модификации на сервисе EasyEDA https://easyeda.com/ban.relayer/pico-swr
В атаче печатка для ЛУТ в формате pdf, прошивка и софт
Антенный анализатор Pico SWR
Антенный анализатор Pico SWR
- Attachments
-
- Pico_SWR.1.1.zip
- Pico SWR: PCB, firmware, software
- (1.61 MiB) Downloaded 1754 times
-
vasu_nomad
- Posts: 6
- Joined: 20 Oct 2020, 19:37
Re: Антенный анализатор Pico SWR
Добрый день!
Можно по подробнее про трансформатор, конструкция и размеры! Или ссылку где посмотреть варианты.
MOD убран оверквотинг
Можно по подробнее про трансформатор, конструкция и размеры! Или ссылку где посмотреть варианты.
MOD убран оверквотинг
Re: Антенный анализатор Pico SWR
А что непонятного в описании?
Берете колечко К7..К12, берете провод диаметром 0.2-0.3, лекгая скрутка и мотаете 8-10 витков. Обмотки подключаете по схеме - слева начало, справа конец.Трансформатор T1 намотан на кольце проницаемостью 1000-2000 скруткой в два провода 8-10 витков, либо тонким коаксиалом 2мм толщиной.
-
vasu_nomad
- Posts: 6
- Joined: 20 Oct 2020, 19:37
Re: Антенный анализатор Pico SWR
Спасибо! Просто в первый раз всегда хочется уточнить! И за разработку отдельное СПАСИБО!Relayer wrote:А что непонятного в описании?Берете колечко К7..К12, берете провод диаметром 0.2-0.3, лекгая скрутка и мотаете 8-10 витков. Обмотки подключаете по схеме - слева начало, справа конец.Трансформатор T1 намотан на кольце проницаемостью 1000-2000 скруткой в два провода 8-10 витков, либо тонким коаксиалом 2мм толщиной.
Re: Антенный анализатор Pico SWR
Поделитесь пожалуйста алгоритмом вычисления SWR для Pico. Формулы будет достаточно. Насколько я понимаю, алгоритм от SWR-Mouse тут не подойдёт. Хочется сделать маленький самодостаточный прибор с TFT LCD.
Заранее спасибо!
-- Eugene, W6EEN
Заранее спасибо!
-- Eugene, W6EEN
Re: Антенный анализатор Pico SWR
Вот, собрал вот такой breadboard на основе схемы Pico-SWR
Re: Антенный анализатор Pico SWR
Data - это число которое измеряет и выдает прошивка
Gamma = sqrt(Data)*1000 / ZeroLevel[freq]
ReturnLoss = 20 * log10( Gamma )
SWR = (1+Gamma) / (1-Gamma)
ZeroLevel - это массив калибровки для частот с шагом 1МГц. Считываем значения без подключенной нагрузки и считаем по такой формуле
ZeroLevel[freq] = sqrt(Data)*1000
Gamma = sqrt(Data)*1000 / ZeroLevel[freq]
ReturnLoss = 20 * log10( Gamma )
SWR = (1+Gamma) / (1-Gamma)
ZeroLevel - это массив калибровки для частот с шагом 1МГц. Считываем значения без подключенной нагрузки и считаем по такой формуле
ZeroLevel[freq] = sqrt(Data)*1000
Re: Антенный анализатор Pico SWR
Спасибо!
Re: Антенный анализатор Pico SWR
Запустил софт с локальным расчетом и графикой.
Там два примера графика - с 50 ом и со 100 ом нагрузкой.
Для макета с длинными проводами результат более чем разумный.
Кнопка под энкодером включает/выключает питание.
В Arduino Nano все помещается только с Minicore.
Пришлось поменять библиотеку Si5351 и много чего ещё ..
Будем делать плату.
Как доделаю, выложу все, может кому пригодится.
Там два примера графика - с 50 ом и со 100 ом нагрузкой.
Для макета с длинными проводами результат более чем разумный.
Кнопка под энкодером включает/выключает питание.
В Arduino Nano все помещается только с Minicore.
Пришлось поменять библиотеку Si5351 и много чего ещё ..
Будем делать плату.
Как доделаю, выложу все, может кому пригодится.